성장 신호와 자본 붐은 구조적 위험을 가리고 있으며 시장은 높은 수준의 진동 단계에 진입할 수 있습니다.
- 거시경제 환경이 따뜻해졌습니다. 트럼프 대통령의 무역 완화 정책과 인플레이션 완화로 시장 심리가 좋아졌습니다.
- 펀드 모멘텀이 약화되었습니다. 스테이블코인과 ETF 유입이 지속적으로 감소했고, 새로운 매수가 확실히 부족했습니다.
- 가격과 모멘텀이 갈라집니다. BTC는 상승하지만 펀드, OTC 프리미엄, ETF는 동시에 하락하고 풀백 위험이 커집니다.
- 전략적 권장 사항: 방어를 우선시하고, BTC 100,000 지원과 ETH의 풀백 리듬에 주의를 기울이고, 베타 수준이 높을 때 알트코인의 고베타 타겟 포지션을 줄이는 것이 적합합니다.
1. 거시경제 및 시장 환경
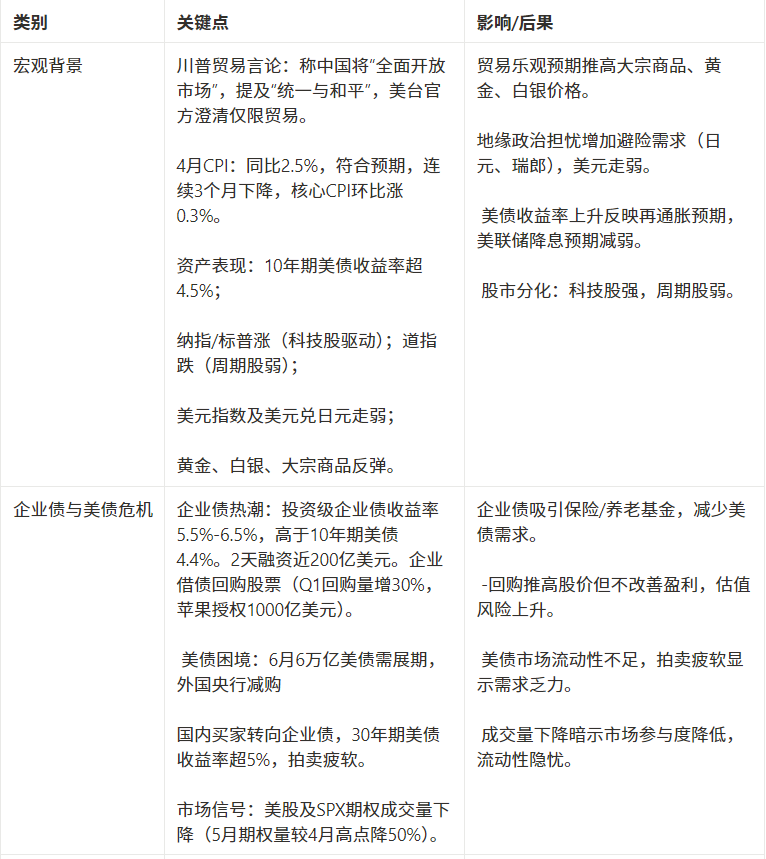
무역 변동과 CPI 데이터로 인해 단기 시장 혼란이 발생했습니다. 기업채 붐은 주식 시장을 뒷받침했지만, 미국의 부채 위기를 악화시켰습니다. 소비자와 기업의 높은 레버리지와 연방준비제도의 정책적 제한이 맞물리면서 체계적 유동성 위험이 나타나기 시작했습니다.
2. 주요 통화의 자본 흐름 및 시장 구조 분석
외부 자금 흐름
- ETF 펀드, 이번주 6억900만건 유입, 유입량 계속 감소세
- 스테이블코인: 이번 주 신규 발행량 8억 7,700만 건, 하루 신규 발행량 1억 1,200만 건, 발행량 저조
시장 심리 지표
- OTC 프리미엄: 스테이블코인 프리미엄은 계속해서 수중에서 하락하고 있습니다.
비트코인(BTC)
- 기술적 분석: 시장은 변동성이 큰 상승 범위에 있습니다.
- 온체인 칩 분배: 10W 이상의 칩은 강화됩니다.
이더리움(ETH)
- 추세는 BTC보다 약합니다. ETH/BTC는 변동성을 유지하다가 이번 주에 폭락했고, 자금은 계속해서 BTC 주도로 흘러들었습니다.
- 체인상 변화: 활성 주소의 증가는 단계적 바닥 형성이 완료되었음을 나타낼 수 있습니다.
거시경제 리뷰
5월 소비자물가지수(CPI) 데이터 검토 및 트럼프 연설


2. 거시경제 분석: ADP 고용 데이터가 BTC 가격에 미치는 영향

1. 방향성 일관성: ADP 데이터가 예상치를 크게 초과할 경우 BTC 상승 확률이 크게 증가합니다.
통계적 증거:
- ADP가 발표한 28개 데이터 중 16개에서 ADP는 예상치를 ≥ +10% 상회했습니다.
- 이 중 15번(약 94%)은 7일 이내에 BTC가 상승했습니다.
- 평균 증가율은 +6.8%로 전체 표본 평균보다 상당히 높았습니다.
원인 분석:
- 고용이 활발하면 경제 회복의 신호로 여겨지며, 경기 침체에 대한 시장의 우려를 줄일 수 있습니다.
- 이론적으로 고용이 강하면 위험 자산에는 약세가 될 수 있지만(금리 인상에 대한 기대가 커졌기 때문), 실제로 관찰하면 시장은 종종 이를 단기적으로 "신뢰가 높아짐"으로 해석합니다. → 자금이 암호화폐 시장에 유입됩니다.
- 현재 BTC는 상승세를 보이고 있으며, 특히 시장이 원래 '기다려보기' 또는 '변동성이 낮은' 상태였을 때 더욱 그렇습니다.
2. 중간 변화: ADP가 예상치를 크게 상회하더라도 BTC의 상승은 여전히 제한적

회귀 분석 결과에 따르면, 예상보다 1% 증가할 때마다 BTC는 평균적으로 약 0.06% 상승합니다.
- 예를 들어: +50%가 예상치를 초과했으며, 이는 7일간 BTC가 약 +3% 증가한 것과 같습니다.
- 이는 단일 거시경제 지표에 대한 BTC의 가격 탄력성이 상대적으로 제한적임을 의미합니다.
3. 상관관계는 강력한 인과관계가 아닙니다. 일부 BTC 급등은 거시경제적 배경 공명이나 암호화폐 시장 이벤트로 인해 발생합니다.
- ADP는 보조적인 감정 지표로 볼 수 있지만, 그 영향력만으로는 BTC의 방향을 결정하기에 충분하지 않습니다.
- 실제 추세는 거시 정책 신호와 암호화폐 자체의 이벤트 동인과 함께 결합하여 판단해야 합니다.
전략 적용

1. 전략 모듈 구성:
- ADP 발표일을 이벤트 창으로, ±10%를 트리거 요인 가중치로 하여 "매크로 이벤트 요인"을 설정할 수 있습니다.
2. 감정 모니터링 연계 메커니즘:
- ADP가 기대치를 뛰어넘고 NDX가 강세를 보이며 금리 곡선이 가파르게 되면 BTC는 단기적으로 강한 강세 분위기를 보일 것입니다.
- ADP가 예상보다 강하지만 시장이 긴축 공포를 예상하는 경우 효과는 약해집니다.
다음 주에 주목해야 할 주요 데이터

2. 온체인 데이터 분석
1. 이번 주 시장에 영향을 미치는 단기 및 중기 시장 데이터의 변화
1.1 스테이블코인 자금 흐름


이번 주(5월 9일~5월 15일) 스테이블코인 총 발행량은 2,112억 5,600만 개로 소폭 증가했고, 추가 발행량은 8억 7,700만 개에 그쳐 전 기간에 비해 크게 감소했습니다. 일일 평균 발행량은 지난 4주 동안 최저치인 1억 2,500만 달러로 감소했는데, 이는 자본 유입이 상당히 둔화되었음을 나타냅니다. 주식 발행 속도의 둔화는 시장이 관망 국면으로 접어들었음을 반영할 수 있습니다. 단기적으로 유동성이 약간 약해질 것이며, 잠재적인 통합 압력에 대해 경계해야 합니다.
유동성의 한계적 수축: 자금 조달 모멘텀 감소
스테이블코인은 암호화폐 시장에 "달러로 진입하는 입구"이며, 발행량은 어느 정도 새로운 자금이 시장에 유입되는 의지와 속도를 나타냅니다. 채권 발행이 둔화되면 시장으로 유입되는 자금이 줄어들어 가격 상승의 원동력이 약해집니다. 시장의 매수 수요는 자산의 지속적인 상승세를 뒷받침하기에 충분하지 않을 수 있으며, 특히 고베타 자산(알트코인, NFT 등)의 후속 상승을 억제할 가능성이 있습니다.
단기 시장은 통합 기간에 진입할 수 있습니다.
자본 유입이 둔화되는 상황에서 새로운 촉매(주요 긍정적 뉴스, 정책 전환 등)가 없다면 시장은 일방적인 상승세를 지속하기 어려워지고, 특히 이전에 높은 수익을 올렸던 부문에서는 변동성이 큰 통합이나 단계적 조정을 겪을 수 있습니다.
1.2 ETF 펀드 흐름


BTC ETF 유입은 3주 연속으로 감소세를 보였으며, 이번 주에는 순유입이 6억 900만 건에 그쳤습니다. 자금의 한계적 영향력은 크게 감소했습니다. 가격은 여전히 상승 채널에 있지만, 기본적인 자금조달 표면에서 벗어났으며 성장과 조정이 약해질 위험이 있습니다. 이후 ETF 유입이 크게 회복되지 않고 스테이블코인 발행이 둔화되면 시장은 중단기 변동성이나 기술적 수정 단계에 접어들 수 있습니다.
자금난은 빠르게 식어간다
ETF 유입은 지난 3주 동안 지속적으로 감소하여, 최고치인 30억 3,300만 달러에서 6억 900만 달러로 79.9% 감소했습니다. 자금 유입이 계속 약화되면 BTC 가격은 "자금 지원 상실"로 인해 조정 위험에 직면하게 될 것입니다.
가격은 상승하지만 모멘텀은 약화됩니다
BTC 가격이 93,500달러에서 103,500달러로 상승했지만, ETF 유입은 계속해서 감소했습니다. 이는 가격 상승이 새로운 자본 지원보다는 이전의 모멘텀 관성이나 시장 투기에 의해 주도되었다는 것을 보여줍니다. 현재 가격은 ETF 보유량의 주요 범위에서 벗어났으며, 시장은 상승 약세 또는 단기 조정 압력에 직면해 있습니다.
1.3 OTC 할인 및 프리미엄

이번 주에 OTC 프리미엄과 할인은 계속해서 수중에서 하락세를 보이며 가격과 갈라졌습니다. 이는 OTC 펀드 유입이 약해지고 새로운 시장 모멘텀이 약하다는 것을 나타냅니다. 이러한 추세는 스테이블코인 발행률 감소와 ETF 펀드 유입의 급격한 감소와 일치하며, 시장이 주식 게임 단계에 있으며 새로운 추진력이 부족하다는 것을 나타냅니다. 단기적으로 정책이나 거시경제적 촉진 요인이 없다면 시장은 변동성을 유지하거나 추가적인 조정 위험에 직면할 가능성이 더 큽니다.
1.4 URPD
이번 주의 온체인 데이터에 따르면 101,800~104,000달러 범위에서 비트코인 칩의 비중이 1.72% 증가했는데, 이는 이 가격에서 더 많은 BTC가 대량으로 거래되었으며 이 분야에서 시장 합의가 점차 형성되고 있음을 의미합니다. 칩이 이렇게 축적된다는 것은 이 범위가 강력한 지원 속성을 가지고 있으며, 단기 하락 시에는 자금으로 보호될 수 있음을 보여줍니다. 하지만 동시에 칩이 집중된 이 지역은 쉽게 충격 구역이나 단기 저항 구역으로 변할 수도 있습니다. 특히 ETF 자금의 지속적인 순 유출과 스테이블코인 발행 둔화라는 현재 상황에서 새로운 매수 모멘텀이 부족하고 가격 상승이 제한될 수 있습니다.


2. 이번 주 시장에 영향을 미치는 중기 시장 데이터의 변화
2.1 코인 보유 주소별 코인 보유 비율
이번 주 온체인 주소 구조의 변화는 명백한 자본 게임을 보여줍니다. 10,000~100,000 규모의 대규모 주소는 가격이 급등하면 포지션을 줄이고, 가격이 떨어지면 소량을 매수하여 단기 위험 회피와 높은 수준의 포지션 조정 전략을 반영합니다. 1,000~10,000 주소는 상승하는 동안 보유량을 약간 늘리지만, 고점에서는 보유량을 빠르게 줄여서 거래성이 매우 높고 등락을 거듭하는 경향이 뚜렷함을 보여줍니다. 100~1,000개 주소의 경우 보유량이 눈에 띄게 감소하지 않고 꾸준히 증가하고 있어 중소형 펀드가 여전히 시장에 대해 어느 정도 확신을 갖고 있음을 보여줍니다. 전반적으로 대형 펀드는 신중한 경향이 있는 반면, 중소형 펀드는 현재 가격 범위에서 중요한 지지 역할을 합니다. 시장은 관망하며 게임을 하는 단계에 있습니다.



2.2 시장 패턴 분석


이번 주 시장 성과는 지난주 분석과 일치합니다. 1시간 수준에서 상승한 후 10주 근처의 지지 수준을 테스트하기 위해 다시 하락했습니다. 현재, 빨간색 원 안의 위치는 롱 주문의 방어적인 위치입니다. 현재 거래 범위는 거의 8일 동안 횡보하고 있으며, 시간적으로 이전 두 거래 범위와 겹칩니다. 주말의 영향을 받을 수 있으며, 방향에 대한 선택은 아직 이루어지지 않았습니다. 4시간 후 지표가 복구되었으며 추가 상승 가능성이 있습니다. 최근 자본 데이터의 엇갈림과 결합해 볼 때, 큰 호재가 없다면 이번 상승세 이후 모멘텀이 소진될 가능성이 높습니다.
특별 감사
창조는 쉬운 일이 아니다. 재인쇄나 인용이 필요한 경우 사전에 저자에게 연락하여 허가를 받거나 출처를 명시하시기 바랍니다. 다시 한번 귀하의 지원에 감사드립니다.
작성자: Sylvia / Jim / Mat / Cage / WolfDAO
편집자: Punko / Nora
이 주간 보고서에 대한 탁월한 기여를 해주신 위의 파트너들에게 감사드립니다. 이 주간 보고서는 WolfDAO 가 학습, 소통, 연구 또는 감상을 위해서만 게시합니다.

