海风自南洋起,潮声往维港涌。几乎在同一周,越南与香港不约而同地把手伸进了现实世界资产(RWA)的齿轮箱:河内端出立法与许可,意在快速点火;香港则以监管“准绳”落笔,于8月1日让《稳定币条例》正式生效,把稳定币系在金融基础设施的龙骨上。两条路径像两辆发令枪下的赛车:一辆以法为闸,聚流入渠;一辆用规为尺,校准方向。谁更快,谁更稳,决定的不只是发行通道的便利与资金承接的深浅,更是未来资产“定价权”的归属与话语的分量。对产业而言,这是一次制度的双向测试:速度能否不失控,稳健能否不失速。
“闸门”与“刻度”:两种开场的制度姿态
越南的动作带着典型的国家工程风格,其对数字资产的监管正经历从模糊到明确的根本性转变。2025年8月初,越南国会通过了《数字技术产业法》,首次正式将数字资产明确划分为“虚拟资产”与“加密资产”两类,并确认加密资产为民法下的合法财产权,此项立法预计于2026年1月1日生效,标志着该国在加密领域迈出了里程碑式的一步。新法旨在完善相关法律体系、对接国际监管标准,并助力越南早日脱离金融行动特别工作组(FATF)的灰名单,为此强制实施反洗钱(AML)与反恐怖主义融资(CTF)措施。同时,它也给代币化债券、不动产等现实世界资产(RWA)设定了清晰边界,并授权国家银行(SBV)会同证券监管当局在后续周期内核准首批数字资产交易所,并以内嵌式沙盒做分阶段验证。

越南的监管体系目前由多部委分工负责,形成一种“松散监管”的格局。这包括:国家银行(SBV)作为最保守和谨慎的机构,侧重于维护金融稳定并探索央行数字货币(CBDC)试点;财政部(MoF)牵头数字资产的法律法规制定和税收框架完善;司法部(MoJ)推动将数字资产明确定义为新的资产类别,以解决所有权纠纷和法律合同中的不确定性;以及公安部(MoPS)打击金融犯罪,并提议对加密平台实施更严格的“了解你的客户”(KYC)和可疑交易报告(STR)协议。此外,越南区块链协会(VBA)则作为连接政府与行业的桥梁,在经济生活各方面推动区块链技术解决方案的应用。该国还积极引入监管沙盒机制和试点项目,例如在岘港试行国际游客使用稳定币USDT支付,以在风险可控的前提下探索创新应用。
这条路径很明确:先把法律框架钉牢,再以“许可+试点”聚拢资源,快速形成合规入口与流动性中枢。这种自上而下的设计,优势在于执行力度足、路径短、信号强,代价则是对审批与单点平台的依赖更高,灵活度与市场化纠错的空间需要时间养成。
与之相映成趣,香港这一轮的主线不是“另设一座交易所”,而是将稳定币拉上金融“正轨”,先把最基础的清算与计价“货币化工具”做实做稳。8月1日,《稳定币条例》正式生效,这是全球首个专门针对法币稳定币的综合监管框架进入实操阶段。条例以“三支柱”构造监管底座:发牌制度锁定准入门槛与持续合规,储备监管要求100%高质量高流动性资产覆盖与独立审计,赎回保障要求合理时限内按面值兑付并设实时储备监控。监管的笔触延展至域外效力与广告限制,并设置审裁处机制,形成从准入、经营、信息披露到救济的闭环。金管局与证监会此后联合发声,强调审慎、稳健、少批先行的原则,明示市场对“传闻-炒作-波动”的戒备,将稳定币的“金融功能”与“市场秩序”绑定起来。
如果说越南在修的是一条“高速通道”,优先把车放上路,让车先跑起来;香港搭建的是一整套“交通规则”,先校准车况与燃料,再放行试跑,确保路网能承压、车辆能互联。越南在入口的“集中性”上占先,香港在规则的“可延展性”上构势。两者其实并不冲突:前者在速度上领跑,后者在稳健与可持续上蓄势。对RWA产业而言,谁更适合,不在理念之争,而在你的业务“要什么”和“要多久”。
东南亚其他国家的监管探索

-
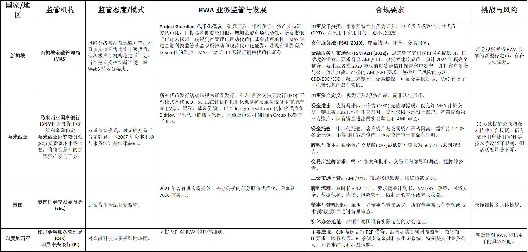
新加坡作为该领域的先行者,其金融管理局(MAS)通过其“金融科技监管沙盒”积极推动和规范代币化证券。MAS不支持零售用途的加密货币,但积极推行机构稳定币计划,并通过“Project Guardian”研究现实世界资产(RWA)代币化的有效性,旨在降低融资障碍并增加金融市场流动性。该国对支付服务提供商(VASP)和数字支付代币(DPT)实行严格的许可制度,并要求稳定币储备资产必须为低风险和高流动性的资产,且需始终等于或超过流通中的稳定币价值。新加坡以其高效的监管机制,在制定和执行复杂法规方面领先于许多国家。
-
马来西亚采取双重监管模式,由证券委员会(SC)负责数字支付代币和数字资产交易所的监管,而中央银行(BNM)则负责法币挂钩的数字货币(稳定币)。SC对资产代币化项目持开放态度,认为其有助于金融普惠、资产流通与交易效率提升,但同时强调即使底层资产合法稳定,代币化本身仍需履行证券监管义务。该国已通过IEO(首次交易所发行)框架,将代币发行制度化、可监控、可追责,并涌现了例如Integra Healthcare的固定收益型代币(年回报率达7.8%–10%)和BidNow平台代币(吸引近500位投资者,募集逾1,000万令吉)等合规案例。SC还发布咨询文件,明确表明未来即使是股票、债券、基金等传统资本市场产品通过分布式账本技术(DLT)代币化发行,其法律属性仍应视同传统证券对待。
-
泰国的加密货币监管主要由证券交易委员会(SEC)和财政部负责。企业需获得牌照才能从事加密货币业务,例如交易平台,申请过程通常需要6至12个月。该国要求加密货币公司至少有一名董事为泰国居民,所有董事需具备金融或技术领域经验并通过背景审查,并需在泰国设有实际运营的办公地址,制定反洗钱(AML)和了解客户(KYC)政策。2021年,泰国一家机构曾就曼谷一栋办公楼的部分股份发行了2.4亿枚代币,总额达7000万美元。
-
印度尼西亚拥有东南亚第二多的金融科技公司(仅次于新加坡),其金融服务管理局(OJK)和中央银行(BI)通过多项法规支持金融科技发展,并设有监管沙盒机制供新模式测试。
-
菲律宾的数字支付代币(DPT)监管由证券交易委员会(SEC)和中央银行(BSP)共同负责。虚拟资产服务提供商(VASP)需要向BSP注册并从SEC获得牌照,同时必须将客户资金与公司资产分离,并定期提交交易、余额和运营数据报告。
快跑的通道,慢磨的印章:发行人的双重选择
从发行人的视角,制度差异首先落在“进场方式”与“落地效率”上。越南模式最显著的特征,是交易所成为合规流量与清算的主入口。拿到牌照、上线指定平台,等同于接入本地资金池与政策红利。例如,越南政府已讨论建立区域和国际金融中心,并计划在其中设立金融科技监管沙盒,允许对加密资产和加密货币商业模式进行测试,最早可于2026年7月1日开始交易。流程短、节奏快,尤其适用于债券、不动产、供应链应收等资产门类的“先发落地”。边际限制也同样清晰:对平台运营能力、行政审批时间表、以及后续增量资产类别的扩容节奏,发行人需要有心理预期。简单讲,这是快融资与政策确定性的共振,适合以规模与速度为先的项目。
香港逻辑不同,它以“把稳定币这类基础货币化工具做稳”为牵引,给RWA发行与结算补上“底层清算与计价的可信锚”。2025年8月1日,《稳定币条例》正式生效,这是全球首个专门针对法币稳定币的综合监管框架进入实操阶段。条例以“三支柱”构造监管底座:发牌制度锁定准入门槛与持续合规,储备监管要求100%高质量高流动性资产覆盖与独立审计,赎回保障要求合理时限内按面值兑付并设实时储备监控。监管的笔触延展至域外效力与广告限制,并设置审裁处机制,形成从准入、经营、信息披露到救济的闭环。
具体而言: 第一,进入门槛是“金融级”的。申请主体须为香港公司或在港有注册办事处的认可机构,实缴股本不低于2,500万港元。监管机构对此非常严格,对申请者的金融风险管控背景、反洗钱经验和能力高度关注,强调发牌初期仅会批准少数牌照。 第二,资金可信度与操作可得性显著提升。储备资产需100%以高质量高流动性资产(如现金、短期国债)覆盖,且独立托管于持牌银行。香港金融管理局(HKMA)对香港发行的港元稳定币持开放态度,允许其储备资产以美元计价,并可接受代币化形式的现金、银行存款、政府或合格国际组织担保的有价证券等。这种硬约束旨在确保发行人真正“为一币一锚负责”。 第三,强制性的KYC实名制和严格的反洗钱(AML)与反恐融资(CTF)要求。稳定币发行方不仅要验证用户身份并保留至少五年的实名数据,还不得为匿名用户提供服务,甚至在初期对每一名稳定币持有者也负有身份核实义务。此举旨在确保香港发行的受规管稳定币在平衡风险控制与可持续业务发展的基础上实现主流化应用。条例还明确了域外效力,即便在香港以外发行,只要参考港币或主动面对香港公众,也纳入监管半径,并禁止未经许可的广告与误导性陈述,违法将面临重罚与刑责。此外,发行人不得向稳定币用户支付利息,但可提供推广优惠。
落到业务侧,发行人的“算计”会变得更精细:
若你的目标是快速首发、本地资金对接与先做出量,越南的“牌照-上所-沙盒”是条高效跑道。若你的目标是拿到机构资金的长期信任、以稳定币为底座铺开跨境支付、供应链金融与RWA清算,香港的“发牌-储备-赎回-审慎监管”更像一张通往大资金池与国际互认的船票。
值得注意的是,香港金管局的“Ensemble计划”已公布了多个代币化主题案例,包括某金融科技公司通过构建“两链一桥”平台进行代币化发行,为中国境内绿色能源资产引入境外融资的RWA项目,其中最大一笔融资规模达2亿元。例如,蚂蚁数科与朗新集团合作,将9000个充电桩收益权拆分为1亿元代币,完成了香港首单新能源资产RWA项目。同年12月,蚂蚁数科又为协鑫能科完成了2亿元RWA融资。这些案例体现了RWA通过区块链技术,将实体资产的收益权代币化,实现了资产分割、公开账本、自由流通及自动化管理。 更关键的是应用场景。
稳定币不是RWA的“投机币”,而是RWA走向实体经济的支付与清算引擎。据行业统计,截至2025年5月,全球稳定币市值已超2,500亿美元、年交易量逾20万亿美元,跨境支付、供应链金融与数字资产结算成为主流场景。把这台引擎接上合规电源,对发行人意味着三件“实打实”的增益:更快的跨境到账、更低的资金摩擦、更清晰的审计轨迹。你可以把港元稳定币视作连接RWA发行端与全球资金端的“低损耗光纤”,它不制造流量,但能降低长距离传输的衰减。
护城河与显微镜:投资者眼中的两种安全感
越南侧,政策背书与交易所许可带来的是一种“国家信用”式安全感,尤其是在早期市场教育阶段。投资者可以通过合规平台参与代币化债券、不动产等标的,路径清晰、对手方风险可控。新法案明确将加密资产认定为民法下的合法财产权,为个人和企业合法持有与交易加密资产提供了坚实基础。然而,短板也显见:信息披露仍在完善期、跨境追偿机制尚在磨合期,一旦出现跨境违约或流动性吃紧,能否以及如何“快速、足额、跨境”处置,还有待制度与实践的双向打磨。越南在发展区块链技术和数字货币治理方面面临的挑战包括缺乏专家、对技术理解有限以及基础设施不完善。这使得透明度与可验证性对全球机构资金而言仍是关键顾虑。
香港侧,监管设计把“看得清”与“退得出”写进了制度肌理。 首先,是信息透明的系统性提升。发牌、储备、审计、赎回的全链条要求,使得投资者能持续性地看到储备资产构成、兑付安排与技术安全。香港金融管理局(HKMA)要求持牌稳定币发行人需由独立的审计师每月证明储备资产情况,以建立公众信心。未经许可的广告与诱导被明令禁止,欺诈与误导将面临最高千万港元罚款与长期监禁,把“忽悠式营销”的动机成本拉高到“入刑级别”。同时,香港证券及期货事务监察委员会(SFC)已发布有关证券型代币发行的指导方针,并正制定包括代币化证券在内的虚拟资产监管框架。 其次,是退出路径的可预期。
赎回保障要求在正常情况下,发行人需在收到赎回要求的一个工作日内履行其要求,并应按面值以所参考的一种或多种货币履行赎回要求,不附带不合理费用或不合理条件。运营中断或财务压力出现时,持牌人需主动报告,监管可介入调查、指定顾问或法定经理,为兑付与结算提供执法抓手。 第三,是对“情绪波动”的逆周期约束。近期金管局与证监会联合声明点名市场内围绕稳定币的传闻与炒作,提醒公众谨慎对待“拟申请”“在沟通”“在探索”的各类表态,并强调发牌初期仅批少数牌照、门槛显著偏高,将以稳健、循序的方式推进。监管者明确传递信号:不要把社交媒体上的“风声”当作监管结论,不要把短期股价波动当作长期价值的证明。对投资者而言,这种及时“降温”与过程透明,本身就是保护。
迷宫之外:跨境与协同的考题
无论选择越南还是香港,RWA走向规模化,都绕不开四个结构性问题。
其一,跨境互认。没有互认,再漂亮的制度也是“单地循环”。越南的许可与产品,能否获得周边市场与离岸资金的政策接纳;香港的持牌稳定币及其披露标准,能否被东南亚基金与欧美机构视为“有效基准”,决定了产品能否进入真正的全球组合。这不是一家机构的努力可以解决的,需要双边/多边监管对表与行业标准的兼容。
其二,税务处理。代币化资产常常伴随跨境现金流。越南已开始逐步完善税收框架,可能测试0.1%的交易税、20%的企业所得税,甚至对NFT利润单独设定5-10%的税率,并为合规交易所提供税收优惠。香港将如何界定稳定币相关交易的资本利得与扣除原则。税务的不确定性不仅改变净收益率,更可能在合规端形成“隐形壁垒”。对发行人与投资者而言,税务前置规划与司法辖区选择是落地前的必要动作。
其三,数据与隐私。RWA离不开持续披露,但底层数据往往触及企业财报、个人征信、供应链交易明细。越南对数据跨境流动较为审慎,香港在透明与隐私之间同样需要取舍。对金融机构来说,“必要最小化披露”+“可验证不留隐”的密码学工具可能成为技术解法的一部分;对监管者而言,如何在推动透明与保护敏感信息之间画出动态边界,决定了产业的“可持续披露能力”。
其四,执法协同。一旦出现跨境违约或经营不善,如何确定管辖、如何收集证据、如何推进追偿,是RWA长坡厚雪的“终极考题”。越南在“国家主导+平台入口”的框架下,需要与域外监管建立案件协作常态化;香港在条例中赋予金管局调查权、制裁权、指定实体、指定顾问/法定经理等工具,并设置稳定币审裁处,提供了程序性的救济渠道。但跨境执行仍需对表其他法域,以免落入“各自为政、协同不足”的困境。
在这些共性挑战之外,《稳定币条例》本身也划出了几道必须尊重的“硬边界”。定义层面,条例明确稳定币系基于分布式账本的数字价值表示,被公众用作支付、清偿或投资媒介,并声称参考单一或一篮子资产维持稳定;央行数字货币、传统证券或期货合约被排除在外。活动范围不仅涵盖在港发行指明稳定币,还覆盖在港以外发行但参考港币或主动面向香港公众的活动。发牌制度要求财务稳健、治理完备、储备充足、技术安全、投资者保护机制明确,并对未经许可提供零售服务、误导与欺诈、广告宣传设立高额罚款与刑责。过渡安排允许在生效初期有序切换,审裁处保障申请与制裁的程序正义。这些条文共同构成了“创新可以有,但边界要更清楚”的治理图谱。
把视角再推近产业一点:合规稳定币不是RWA的全部,却几乎是把RWA真正接到实体经济里的“必选项”。跨境支付的分钟级到账、手续费显著下降,供应链金融的通证化与可追溯,都将在有牌照、有储备、有赎回保障的稳定币体系下变得可信可用。行业研究预计,至2030年,由合规稳定币驱动的供应链金融有望突破1万亿美元体量。香港与内地在数字人民币与港元稳定币互联互通的探索,越南在贸易与投融资数字化上的加速尝试,都会把这条“高速路”延长至更多工厂、更多码头、更多账本。
结语
制度像河道,资本似水流。越南与香港的这场“制度竞速”,表面是在比谁更快,深处是在比谁能把水引得更长、更稳、更清。越南用立法与许可搭起“快通道”,给了市场一把可以迅速转动的钥匙;香港用条例与发牌夯实“硬约束”,把稳定币这台引擎修到金融级,再允许它去拉动跨境支付、供应链金融与RWA清算的整车。
对于发行人,这是“快融资”与“强背书”的抉择;对于投资者,这是“政策保证”与“市场透明”的权衡。RWA的“通道战略”没有绝对优解,但它决定了谁更可能在未来争到定价权:不是喊得最响的市场,而是那个能在速度与稳健之间拿捏分寸、在互认与协同之间搭桥铺路的制度设计者。至于终点?从来不在谁先抵达,而在谁能跑得更稳、更远,还能带着更多船只一同入海。
作者:梁宇 赵启睿
编审:赵一丹
关于【RWA研究院】
RWA研究院由多位资深金融家、Web3从业者、产业创新者及技术专家联合发起,于2024年6月25日在香港正式发布(全称:RWA Research Institute,简写:RWARI)。
作为国际上最早成立的专业RWA研究机构之一,RWA研究院专注于现实世界资产(Real World Assets,简称RWA)领域,致力于推动传统金融资产与区块链技术的融合。通过深入研究和实践,研究院为投资者与企业提供创新的解决方案,促进实物资产的数字化与代币化,搭建传统金融与数字资产之间的桥梁。
RWA研究院的核心使命是结合政策研究、标准制定与生态共建,助力企业实现资产数字化转型,为全球合规化发展提供技术支撑与战略协同。未来,研究院将持续深化数字技术与实体经济的融合,联合国际机构举办全球产业峰会,探索多领域应用场景,为高质量全球化发展注入新动能。
2025年5月,RWA研究院联合中国搜索、中电数字场景科技研究院等权威机构发起成立“中国RWA产业智库”,聚焦资产数字化领域的全球合规化发展。智库通过三大核心方向赋能实体经济:一是牵头编制《RWA项目评价标准》等国际协作规范;二是构建“资产上链一跨境流通一全球交易”数字化服务链,融合区块链与人工智能技术;三是以香港、深圳为枢纽搭建跨境合规通道,推动绿色金融与跨境投融资创新。同时,智库依托“双链融合架构”(国家级联盟链与跨链协议协同机制)强化技术自主性与数据安全,深化跨境协作与合规治理。
