市场热点赛道及当周潜力项目
1.潜力项目概览
1.1. 浅析总融资1350万,由GSR以及Selini领投——Solana SVM 兼容、为极速交易而生的 Layer 1 Fogo
简介
Fogo 是一条为速度、公平性和性能而构建的新一代 Layer 1 区块链。它运行与 Solana 相同的虚拟机(SVM),这意味着开发者和用户可以将自己熟悉的 Solana 应用无缝迁移到 Fogo 上,同时享受 更快的执行速度和更流畅的使用体验。
在设计之初,Fogo 就以交易者和 DeFi 用户为核心目标——让一切 即时生效、自然运转。
凭借 40 毫秒的出块时间 和 1.3 秒的最终确认时间,Fogo 上的交易体验近乎实时:
无延迟、无需等待、不再错失任何机会。
核心机制简述
Fogo 协议引入了一系列协同运作的架构创新,用以显著提升系统的吞吐量与延迟表现。
Solana 基金会架构继承
Fogo 构建于 Solana 经验证的区块链架构之上,继承了其核心技术组件,包括:
-
Proof of History(PoH):为全网提供加密时间戳,实现全局时钟同步
-
Tower BFT:用于快速最终性和分叉选择的共识机制
-
Turbine:高效的区块传播协议,用于在网络中快速分发区块
-
Solana Virtual Machine(SVM):负责处理交易和智能合约的执行环境
-
Leader Rotation:确定性的调度机制,用于轮换区块生产者角色
兼容性策略
Fogo 在 SVM 执行层 保持完全兼容,确保现有的 Solana 程序、开发工具和基础设施无需任何修改即可无缝迁移。
在此基础上,协议保留了所有核心网络和共识组件,同时对其实现进行了性能导向的深度优化。
该兼容性策略使 Fogo 能够持续受益于 Solana 生态系统的上游改进,同时为开发者和用户提供清晰、低成本的迁移路径。
统一客户端实现
传统区块链网络通常受到 客户端多样性瓶颈 的限制:
虽然多客户端实现在理论上提升了安全性,但在实践中,网络性能往往被最慢的客户端所拖累,系统必须在不同实现、不同优化水平之间维持兼容性。
Fogo 通过采用 单一规范客户端 解决了这一问题。该客户端基于 Jump Crypto 开发的高性能 Solana 兼容实现 Firedancer。
Firedancer 通过以下技术显著提升交易处理吞吐量:
-
高度优化的并行处理架构
-
先进的内存管理技术
-
SIMD 指令集的广泛利用
-
对网络栈的完整 C 语言重写
在网络初期,Fogo 将以 Frankendancer(混合实现) 形式部署,待开发完成后逐步过渡至完整的 Firedancer 客户端。
性能影响
通过统一采用性能最优的客户端实现,Fogo 消除了限制其他网络性能上限的兼容性开销。
在 Fogo 的高性能运行环境中,协议自然形成经济激励,促使验证者采用最优客户端实现——运行较慢客户端将导致错失出块机会并降低收益。
多本地共识(Multi-Local Consensus)
基于 Zone 的架构
Fogo 实现了一种创新的 多本地共识系统:验证者在物理上高度接近的环境中运行,以在保持去中心化优势的同时最大化性能。
Zone 表示验证者共址的地理区域,理想情况下为单一数据中心。在该环境下,验证者之间的网络延迟接近硬件极限,从而实现 低于 100 毫秒的共识出块时间。
动态 Zone 轮换
Fogo 通过跨 epoch 的 Zone 轮换机制维持去中心化,该机制带来以下优势:
-
司法辖区去中心化:避免被单一国家或监管机构控制
-
基础设施韧性:防御区域性故障、自然灾害或基础设施中断
-
战略优化能力:可靠近价格敏感型金融信息源部署
Zone 的选择通过链上投票完成,验证者需就未来 epoch 的部署地点达成超级多数共识。提前确定的机制确保验证者有充足时间在选定 Zone 内部署安全可靠的基础设施。
精选验证者集合(Curated Validator Set)
Fogo 采用 精选验证者集合 模式,以确保持续的高性能运行,并防止因资源不足的节点而拖慢整个网络。
验证者需同时满足以下两项要求:
-
最低质押门槛,以维持经济安全性
-
验证者集合审批,以确保具备必要的运维与性能能力
该模型基于一个现实判断:即使极少量性能不足的验证者,也可能使网络无法达到物理性能极限。
网络质量控制
精选验证者集合使协议能够在 社会层(Social Layer) 执行一些难以完全编码进协议规则、但对网络健康至关重要的约束,包括:
-
防止 MEV 滥用:驱逐从事有害价值提取行为的验证者
-
性能标准维护:移除长期性能不达标的节点
-
网络稳定性保障:防止破坏共识或区块传播稳定性的行为
该治理机制在对齐验证者长期激励与网络整体健康的同时,仍然保持了与传统 PoS 网络相当的去中心化属性——在后者中,三分之二的质押权重本就对协议具有决定性影响。
Tron点评
Fogo 是一条以速度和交易体验为核心目标设计的高性能 Layer 1,通过完全兼容 Solana 的 SVM、统一的 Firedancer 高性能客户端以及多本地共识(Zone)架构,实现了 40ms 出块、约 1.3 秒最终性 的近实时交易体验,特别适合高频交易和 DeFi 场景;其优势在于极致低延迟、成熟的 Solana 生态可直接迁移,以及通过精选验证者集合避免性能被低配节点拖累。
但相应的劣势也较为明显:对验证者的准入和运维要求较高,客户端与拓扑结构的高度统一在一定程度上弱化了传统意义上的客户端多样性与节点参与的开放性,同时 Zone 共址与治理依赖更强的社会层协调,对长期去中心化叙事提出更高要求。
1.2. 解读总融资698万美元,Tron、Yzi Labs领投,HTX Ventures以及Hashkey参投——将链上资产转化为可持续收益的策略引擎Bitway
简介
Bitway 正在构建连接链上流动性与全球金融市场的关键基础设施层。它作为一套链上策略基础设施,使数字资本能够无缝流入覆盖 传统金融(TradFi)与去中心化金融(DeFi) 的透明、风险可控策略体系。
通过将 链上的透明性 与 链下的执行效率 相结合,Bitway 让任何人、在任何地方都可以访问 机构级金融策略,将原本闲置的数字资产转化为 高效运作、持续产生收益的资本。
工作流概览
作为一款 DeTraFi(DeFi × TradFi)产品,Bitway Earn 旨在持续引入多元化的收益来源,并将其开放给全球用户使用。在当前阶段,Bitway Earn 提供一套 市场中性(Market-Neutral)交易策略,该策略 仅在 Binance 交易所执行,为用户提供 Delta-neutral(无方向性)收益。
策略介绍:Bitway Binance 市场中性策略
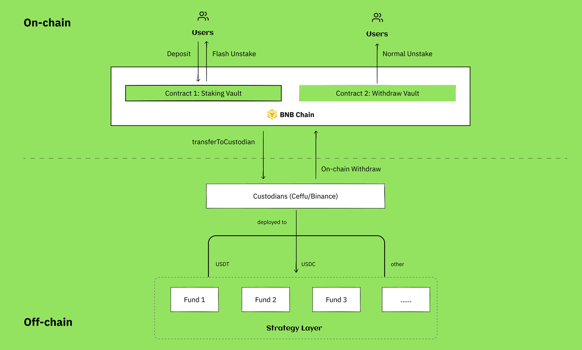
用户质押流程
用户将链上资产(如 USDT 或 USDC)存入 Bitway 在 BNB Chain 上部署的质押金库(Staking Vault),并获得相应的金库凭证代币(例如 bwUSDT)。该代币代表用户在金库中的资产份额以及随时间累计的收益。
大部分用户存入的资产会被转移至 安全的托管账户 中,包括:
-
多重签名钱包
-
受监管的中心化交易所
-
第三方专业托管机构
以此确保 机构级别的资产安全性。
同时,金库会保留一小部分流动性在链上,用于支持用户赎回需求。用户可通过两种方式进行解质押:
-
普通解质押(Normal Unstake):通常在约 7 天内完成
-
快速解质押(Flash Unstake):即时完成
资金运作与收益结算
质押资产将被部署至 市场中性策略 中,通过无方向性交易方式优化收益。所有由策略产生的收益都会 定期结算并回流至质押金库,使用户可以在任何时间解质押其资产,并同时领取已累计的收益。
架构解析
比特币兼容层(Bitcoin Compatibility Layer)
Bitway Ledger 专为比特币原生兼容性设计,旨在提供无缝、低摩擦的用户体验:
-
比特币地址兼容:
原生支持 Bech32 / Bech32m 地址格式,用户可直接使用比特币主网的 Taproot 或 Native SegWit 地址 与 Bitway Ledger 交互,无需创建新钱包或管理多地址体系。
-
比特币钱包兼容:
所有 Bitway Ledger 交易均可通过主流比特币钱包直接签名,包括 OKX Wallet、Unisat 及 Ledger 等硬件钱包。
-
内嵌比特币轻客户端:
Bitway Ledger 内置 SPV(简化支付验证)客户端,可在链上验证具有 6 次确认 的比特币主网交易。
Oracle++(去中心化 DLC 预言机系统)
在基于 DLC 的借贷系统中,预言机需要对事件进行加密签名,以支持 BTC 抵押品的自动清算。Oracle++ 是 Bitway 设计的去中心化预言机体系,由以下两部分组成:
数据提供网络(DPN)
-
由 Bitway 验证者 组成
-
核心职责:
-
通过 加权投票机制 同步比特币区块头(需 ≥ 2/3 投票权)
-
聚合多家主流交易所的价格数据,按验证者投票权计算加权均价
-
通过 Cosmos Vote Extensions(ABCI++) 将链下数据安全引入链上共识
事件签名网络(ESN)
-
专为 DLC 场景 设计
-
基于 FROST 门限 Schnorr 签名
-
15-of-21 门限
-
21 名签名者随机选自前 50 名活跃验证者
-
采用 分布式密钥生成(DKG)
-
每个事件生成一次性签名密钥与 nonce
-
私钥从不被单点持有,仅以秘密共享形式存在
-
允许最多 1/3 签名者离线 仍可完成事件证明
事件类型
-
价格事件(Price Event)
通过数值压缩机制,将连续价格区间映射为离散区间,实现对 BTC/USD 等价格的持续、可验证跟踪。
-
时间事件(Date Event)
维护与最大贷款期限对齐的 365 天滚动事件日历,自动更新。
-
贷款事件(Loan Event)
在贷款创建时初始化,用于将比特币主链 DLC 与 Bitway Ledger 状态进行加密绑定,实现 无托管的抵押品赎回。
事件证明(Event Attestation)
当事件成熟时,ESN 生成门限签名并将结果发布到链上,使 DLC 参与方能够通过适配器签名机制 确定性解锁 CET。
无信任 Relayer(Trustless Relayer)
无信任 Relayer 通过密码学状态验证,实现 比特币 ↔ Bitway Ledger 的自动跨链交互:
-
监听 6 确认 的比特币区块
-
仅处理与预定义金库地址相关的交易
-
核心验证机制:
-
Merkle 包含性证明
-
无状态交易有效性校验
Relayer 具备两大属性:
-
无需许可:任何人均可运行,完全开源
-
可验证:每次中继必须附带 SPV 证明,由 Bitway Ledger 独立验证交易真实性与最终性
原生 BTC 抵押借贷系统
1 参与角色
-
借款人(Borrower):使用原生 BTC 作为抵押获得贷款
-
流动性提供者(LP):向借贷合约提供资金并获取收益
-
DCM(分布式抵押管理器):
-
由多方组成的门限签名网络
-
代表借贷合约与借款人共同签署 比特币 2-of-2 多签交易
-
在清算时负责管理被清算资产
-
借贷合约(Lending Contract):
-
部署在 Bitway Ledger 上
-
自动管理借贷池逻辑
-
不直接持有私钥,而是委托 DCM 执行签名操作
Tron点评
Bitway 以比特币原生兼容为核心设计目标,通过自有 L1(Bitway Ledger)、DLC 驱动的 BTC 抵押借贷、去中心化 Oracle++ 以及无信任跨链 Relayer,构建了一套可验证、非托管、面向稳定币与收益场景的比特币金融基础设施,其优势在于最大化复用比特币地址与钱包体系、避免传统桥的信任假设、并将机构级策略与风险管理引入链上;
但相应的劣势在于系统架构复杂度较高,对验证者、预言机与 DCM 的协同依赖较强,安全性与用户体验高度依赖多组件长期稳定运行,同时比特币生态本身的执行能力限制也使应用扩展速度慢于通用型高性能 L1。
2. 当周重点项目详解
2.1. 详解总融资550万美元,Road、CSX领投,BitGo以及Gate跟投—面向链上资产的可编程风险层(Programmable Risk Layer)Cork
简介
Cork 引入了一种全新的“代币化风险”原语,作为链上资产的可编程风险层,适用于金库代币、收益型稳定币以及流动(再)质押代币等资产。
Cork 的核心原语使资产管理方和发行方能够创建定制化的掉期市场,从而提升其链上资产的赎回流动性、风险透明度以及整体市场信心。
在 a16z crypto、OrangeDAO、Road Capital、BitGo、G-20 以及 Steakhouse Financial 的支持下,Cork 正在构建将机构资本引入链上信贷市场所必需的风险基础设施。
架构简述
1. Cork Pool 机制
Cork Pool 是 Cork 协议的核心金融基础设施,用于将链上资产中原本隐性、不可直接交易的流动性风险与脱锚风险,转化为一个可定价、可对冲、可套利的市场。它围绕一对资产构建:一个高流动、低风险的抵押资产(Collateral Asset, CA),以及一个在流动性、信用或结构上更脆弱的参考资产(Reference Asset, REF)。
1. 风险拆分:本金 vs. 风险敞口
当用户向 Cork Pool 存入 CA 时,系统会铸造并返还两种代币:
-
Cork Principal Token(cPT)
代表对 CA 本金及其持续收益的所有权,同时承担 REF 相对 CA 贬值或脱锚的风险。cPT 持有者通过出售 cST 获取风险溢价,若 REF 保持稳定且未发生大规模赎回压力,cPT 持有者可获得额外收益。
-
Cork Swap Token(cST)
是一种到期前可执行的掉期权利,允许持有者用 REF + cST 1:1 兑换 CA。cST 为 REF 提供了确定性的赎回流动性,在流动性危机或脱锚情景下具备显著价值,其价格反映市场对 REF 风险的预期。
cPT 与 cST 的拆分,使得风险可以从本金中被剥离、单独交易,这是 Cork Pool 的核心创新。
2. Exchange Rate:防套利的收益对齐机制
由于 CA 与 REF 往往是生息资产或衍生资产,Cork Pool 引入 Exchange Rate(兑换率) 来动态调节二者的兑换关系。
兑换率会根据 CA 与 REF 的收益率差异持续调整,以确保:
-
CA 的额外收益不会被通过行权套利抽走
-
cPT 持有者能够在池内持续累积应得收益
从经济上看,Exchange Rate 让 Cork Pool 能在不牺牲安全性的前提下,支持 stETH、wstETH、sDAI、LRT 等复杂资产形态。
3. 流动性继承与赎回保障
通过 cST 的存在,REF 实际上继承了 CA 的流动性:
无论 REF 在二级市场的深度如何,cST 都保证其在 Cork Pool 内可按约定关系兑换为 CA。
这一特性对 金库、桥、借贷协议尤为关键:
-
可在高利用率、低可用流动性场景下提供提前赎回
-
在不降低资本效率的前提下,应对极端集中赎回风险
-
显著提升用户对系统稳健性的信心
4. 脱锚风险的市场化定价
当 REF 相对 CA 发生脱锚时,cST 会迅速积累价值,其价格本质上反映了市场对进一步脱锚概率与幅度的预期。
这使得 cST 成为一种类似 链上 CDS(信用违约互换) 的工具:
-
风险发生时提供高度杠杆化的上行
-
风险未发生时,风险溢价归属于 cPT 持有者
从系统角度看,脱锚风险首次被外化为一个连续、可观察的市场价格信号。
5. Repurchase Mechanism:自动稳定与套利闭环
当 swap 被执行、REF 与 cST 进入 Cork Pool 后,回购机制允许市场参与者用 CA 回购这些资产(扣除随到期时间递减的费用)。
这一设计:
-
为套利者提供无风险修正路径
-
自动将 cPT / cST 的价格拉回合理区间
-
在 REF 临时脱锚并恢复的过程中,为系统创造额外利润
套利行为因此成为维持 Cork Pool 健康运行的内生力量。
6. 系统级意义
Cork Pool 不只是一个单一产品,而是一种风险基础设施原语:
-
对发行方:提升资产的可赎回性与机构可接受度
-
对 LP:在承担明确风险的前提下获取风险溢价
-
对 DeFi 市场:将“黑箱式风险”转化为可定价、可对冲、可治理的金融结构
2. Swap Token(cST)
Cork Swap Token(cST)是一种代币化风险工具,用于对 Reference Asset(参考资产) 所包含的各类风险进行定价、对冲与交易。它将原本分散、隐性的 DeFi 风险(如流动性、期限、脱锚或信用风险)转化为一个标准化、可组合的链上金融原语。
Swap Token 的工作机制
在 Cork 中,每一个市场都围绕一对资产构建:
-
Reference Asset(REF):
可能存在流动性不足、赎回周期长或信用/脱锚风险的资产(如 RWA 基金、Vault Token、再质押资产等)
-
Collateral Asset(CA):
高流动性、低风险的抵押资产(如 sUSDS、ETH、稳定币等)
Swap Token(cST) 赋予持有者一项权利:
在到期日前的任意时间,持有者可用
cST + Reference Asset → Collateral Asset
按预先约定的规则,将 REF 即时兑换为 CA。从金融属性上看,cST 类似于一种 链上、可执行的流动性/信用掉期工具。
核心价值:解决期限风险(Duration Risk)
Swap Token 的一个关键应用是对冲期限与流动性错配风险。
在 DeFi 中,许多资产(尤其是 RWA):
-
赎回周期长(如 30–40 天以上)
-
二级市场流动性有限
-
难以作为抵押品或参与杠杆策略
通过将此类资产作为 Reference Asset,并引入流动性充足的 Collateral Asset,Cork Pool 能够:
-
让原本不可即时赎回的资产,通过 cST 获得即时流动性
-
使这些资产能够安全地接入借贷市场、Vault、桥等 DeFi 组件
-
在不牺牲资本效率的前提下,显著降低期限风险
Swap Token 的主要应用场景
1. 循环与杠杆(Looping)
-
在 Vault、RWA 等低流动性资产上构建循环策略
-
cST 作为流动性缓冲,降低清算与挤兑风险
2. 期限风险管理(Duration Risk)
-
Vault、跨链桥、收益策略中常见的资产/负债期限错配
-
cST 提供资本效率更高的流动性保险层
3. 脱锚风险(Depeg Risk)
-
针对稳定币、LST/LRT 等资产的临时或永久脱锚
-
cST 可作为完整对冲工具
4. 信用风险(Credit Risk)
-
含信用敞口的资产(如信用基金、部分稳定币)
-
cST 将信用风险外化为可交易的价格信号
Tron点评
Cork 通过 Principal Token(cPT)与 Swap Token(cST) 将链上资产中原本隐性、难以管理的流动性、期限、脱锚与信用风险拆分并代币化,构建了一个可定价、可对冲、可套利的链上风险基础设施,其核心优势在于显著提升收益型稳定币、Vault Token、RWA 等资产的赎回流动性与机构可用性,并通过内生套利与回购机制形成自愈式市场稳定性;
但其劣势也同样明确:协议结构与经济机制相对复杂,对市场参与者的风险理解和做市深度要求较高,且在极端、长期失效的参考资产风险场景下,Principal Token 持有者需承受尾部损失,对风险定价与治理参数设置高度敏感。

