从稳定币和CBDC看区块链对支付系统的影响

本文为万向区块链行业研究文章之一,作者为万向区块链首席经济学家邹传伟博士。

原标题为《万向区块链行业研究|邹传伟:区块链对支付系统的影响》

前言

区块链从发展伊始就与支付系统有紧密联系。中本聪发明了区块链,希望将比特币打造成点对点的电子现金系统。Ripple和Circle开展了基于区块链进行跨境支付的早期尝试。Libra 项目声称基于区块链建立一个简单的全球性货币和为数十亿人赋能的金融基础设施。Ubin(新加坡)、Jasper(加拿大)、Stella(欧洲和日本)和LionRock(香港)等批发型央行数字货币(CBDC)项目对代表性区块链平台进行了全面测试。PayPal推出比特币买卖和支付业务。

本文因篇幅限制,重点从稳定币和CBDC两个角度讨论区块链对支付系统的影响,共涉及九方面问题:一、货币与支付系统;二、数字货币分类;三、区块链作为金融基础设施;四、稳定币;五、央行数字货币;六、批发支付;七、零售支付;八、跨境支付;九、有待研究的问题。

一、货币与支付系统

要讨论区块链对支付系统的影响,需要先了解主流的货币和支付系统。

第一,除了现金以外,货币存在于银行账户体系中,而银行账户体系是分层的(图1)。最顶层是中央银行账户,商业银行在中央银行开设账户。个人、企业和政府部门等在商业银行开设账户。以支付宝、微信支付等为代表的非银行支付机构建立了支付账户,与商业银行账户之间是紧耦合关系。以上这些账户都是实名制的。

图1:银行账户体系

第二,货币也是分层的(图2)。最顶层的是中央银行货币,代表了中央银行的信用。中央银行货币主要包括现金和存款准备金。现金面向大众,不依托于银行账户体系,在货币分类中对应着M0。存款准备金面向商业银行。在任何现代社会,大部分货币(用M2衡量)是商业银行存款货币,代表了商业银行的信用。存款准备金因为既是中央银行的负债,也是商业银行的资产,不计入M1或M2统计。

来源:中国人民银行,2020年6月数据,单位为万亿人民币

图2:货币分类

第三,支付系统。支付分为批发支付和零售支付。批发支付发生在金融机构之间,以及金融机构与中央银行之间。零售支付则与消费者和商业机构对商品和服务的购买有关,发生在金融机构与用户之间。

不管是批发支付还是零售支付,都有前端和后端(图3)。前端比如用微信支付扫二维码,发起支付。后端包括清算和结算,是处理真金白银的环节。

图3:支付系统

支付系统有三种主要结算方式。第一种是实时全额结算(即RTGS),指逐笔全额结算支付指令,效率高,降低了支付涉及的信用风险,但对流动性的要求高。第二种是延迟净额结算,指对支付指令轧差后净额结算,能节约流动性,但会产生结算风险,效率也略低。第三种是前两者的混合模式。在我国,中国人民银行的大额支付系统使用实时全额结算,而小额支付系统使用延迟净额结算。

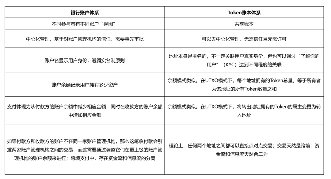
第四,银行账户体系中的支付,体现为从付款方的账户余额中减少相应金额,同时在收款方的账户余额中增加相应金额。如果付款方和收款方的账户不在同一家账户管理机构(比如商业银行),那么这笔收付款会引发两家账户管理机构之间的交易,而这需要通过调整它们在更上级的账户管理机构(比如中央银行)的账户余额来进行。以上是银行账户体系最重要的动态特征。

第五,跨境支付中的资金流是通过银行账户体系进行的,特别是通过代理银行的账户(图4)。跨境支付中的信息流,则是通过SWIFT报文系统进行的。跨境支付对银行账户体系的依赖,以及资金流和信息流的分离,是理解区块链改进跨境支付的关键。

图4:跨境支付

二、数字货币分类

本文聚焦于能有效承担货币基本职能(交易媒介、记账单位和价值储藏)的数字货币,提出图5所示分类。

图5:数字货币分类

图5中不包含算法中央银行型稳定币。这个方向很难成立。在市场价格低于锚定价格时,算法中央银行型稳定币会发行折价债券来回收稳定币。但如果市场对稳定币失去信心,债券会很难发出去。即使发行出去,债券发行价相对面值会有很大贴现,降低回收流动性的效果。而且债券到期时,还会伴随流动性的净投放。

三、区块链作为金融基础设施

主流的稳定币(不包含图5中的Dai和USDT)和CBDC方案都可以称为“法定货币Token化”(图6)。

来源:CPMI, 2019, "Wholesale Digital Tokens", Bank for International Settlements.

图6:法定货币的Token化

法定货币Token化有三个核心特征。第一,用Token代表法定货币,用Token交易代表法定货币支付。第二, Token基于法定货币储备1:1发行,不会伴随着新的货币创造。第三,Token发行人确保发行在外的Token有充足的法定货币储备作为支撑,并且确保Token与法定货币之间的1:1双向可兑换。第四,Token与法定货币之间的双向兑换,涉及银行账户体系(图6左边)与Token账本体系(图6右边)之间的协同。

根据Token发行机构以及法定货币储备存管机构的性质,法定货币Token化可以分为3种情况(表1):

表1:法定货币Token化分类

在图1所示的银行账户体系和图3所示的支付体系已经很发达的情况下,为什么还要讨论法定货币Token化?区块链在支付系统的应用,到底改变了什么,没有改变什么?

有说法认为,区块链代表了复式记账法之后最大的记账革命。这个说法似是而非。资产、负债和现金流等概念有经济学、法律和会计等方面的深厚基础。技术的演变使资产、负债和现金流等具有新的形态和记录方式,会计记账也从手工走向电算化。但这些都不会影响复式记账法的原理,区块链也不例外。不仅如此,复式记账法可以为DeFi这样内生于区块链的活动提供精细的分析工具。

区块链改变的是产权和交易的记录方式。要理解这一点,最好对比Token账本体系和银行账户体系(表2):

表2:Token账本体系和银行账户体系的比较

四、稳定币

基于非足额法币储备的稳定币在常态下可行,并有货币创造和铸币税。法定货币储备的目标是保证稳定币发行机构在用户赎回稳定币时,能给付法定货币。足额储备是实现稳定币全额兑付最直接、有效的办法。但根据大数定理,稳定币的用户不可能全部在同一时刻赎回。理论上,不需要持有100%的储备就能应付大多数时候的稳定币赎回需求。此时,多发行的稳定币没有法定货币储备作为支撑,但也满足了稳定币用户的需求,相当于“凭空”发行了一部分稳定币。这些稳定币在现实世界中有购买力,就对应着铸币税的概念。

对货币当局而言,合法合规的单一货币稳定币主要是一个支付工具,不会有货币创造,不影响货币主权,金融风险可控。因为区块链的开放特征,单一货币稳定币会拓展货币在境外的使用,从而强化强势货币的地位,侵蚀弱势货币的地位。比如,一些经济和政治不稳定的国家已经出现了“美元化”趋势,合法合规的美元稳定币会进一步增强这个趋势。

主要国家对单一货币稳定币的监管将越来越完善,这在Libra 2.0的合规框架中已有充分体现。近期,金融稳定理事会对全球稳定币提出监管建议,欧盟委员会正式提出加密资产和稳定币监管框架,美国货币监理署允许美国联邦特许银行和联邦储蓄协会为稳定币发行商持有储备金。

以Libra 1.0的方式实施一篮子货币稳定币,面临货币篮子再平衡、一篮子法定货币储备充足性监管主体缺失等问题,可行性不高。特别是,稳定币的法定货币储备的充足性,只能分货币进行监管,多币种的法定货币储备的充足性没有合适的国际监管主体。这是Libra从1.0转向2.0的重要原因。

五、央行数字货币(CBDC)

CBDC是数字形态的中央银行货币。中央银行货币主要包括现金和存款准备金。CBDC替代现金(M0),对应着零售型CBDC;CBDC替代存款准备金,对应着批发型CBDC。

CBDC不会走向“替代M1或M2”的方向。首先,M1和M2的主体部分是商业银行存款货币,代表商业银行的信用。而CBDC代表中央银行的信用,“CBDC替代M1或M2”在逻辑上就面临不少障碍。第二,商业银行存款货币相关的支付系统依托银行账户体系构建,效率和安全性都很高。改造成Token账本体系,对支付系统的改进意义不大。第三,CBDC大比例替代商业银行存款货币,实际上是中央银行在CBDC设计中要尽力避免的一个局面,因为这会影响商业银行存款稳定性和信贷中介功能。

CBDC发行普遍以按需兑换为主(“基于100%存款准备金发行”),而非扩表发行。换言之,CBDC发行和赎回的主动权在商业银行而非中央银行,但根本上由用户需求驱动。商业银行根据用户需求,使用存放在中央银行的存款准备金,向中央银行兑换CBDC,就构成CBDC的发行。反过来,商业银行根据用户需求,向中央银行赎回CBDC并换回存款准备金,就构成CBDC的赎回。正因为这个安排,CBDC发行和赎回不影响中央银行货币总量,对通货膨胀的影响偏于中性。

CBDC项目普遍遵循“中央银行-商业银行”二元模式,也就是在CBDC方案中存在批发和零售两个环节。批发环节主要指CBDC发行和赎回,参与者是中央银行和商业银行。零售环节指CBDC存、取和支付,参与者是商业银行和用户。

六、批发支付

批发型CBDC的一个重要目标是改造现有的实时全额结算系统(RTGS),以Ubin、Jasper、Stella和LionRock等为代表。

批发型CBDC主要只涉及中央银行和商业银行,属于金融基础设施层面的应用,针对的场景较为明确,并且不牵扯复杂的货币和金融问题,批发型CBDC的试验走在了零售型CBDC的前面。

批发型CBDC试验结论较为一致。第一,批发型CBDC能支持RTGS,流动性节约机制能够以去中心化方式实现(即通过智能合约实现)。第二,批发型CBDC能支持Token化证券交易,并且在去中心化环境下,可以实现单账本券款对付(DvP),但跨账本DvP依靠的哈希时间锁(HTLC)有一定缺陷。第三,批发型CBDC应用于同步跨境转账(PvP)的逻辑与应用于Token化证券交易,中间人模式是主流的跨链方案。

跨链是批发型CBDC要解决的一个核心问题。但跨链不完全是一个技术问题,具有一定中心化色彩的经济学解决方案也越来越受重视。比如,香港金管局的LionRock项目和泰国中央银行的Inthanon也进行了同步跨境转账试验。它们采用的方案称为“走廊网络”,本质上是将两种货币的CBDC“映射”到同一账本系统中(即基于100%的CBDC储备在“走廊网络”上发行CBDC凭证),使得同一账本系统支持多种CBDC。

七、零售支付

零售型CBDC有望实现类似现金的安全性和点对点支付的便利性。中央银行开发零售型CBDC的主要目标是,利用CBDC系统的开放性促进金融普惠。CBDC系统提供的精细尺度的支付数据,有助于宏观经济决策。在新冠疫情大流行的背景下,CBDC还将为政府向个人支付救助款项提供一个有效工具。

零售型CBDC与现金使用之间的关系比较微妙。一方面,在现金使用较多的国家,中央银行希望用CBDC替代现金,既降低与现金体系有关的成本,更缓解现金的不可追溯性对洗钱、恐怖融资和逃漏税的影响。另一方面,在现金使用逐渐减少的国家,中央银行则希望公众以CBDC的形式持有中央银行货币,既促进支付系统的安全、效率和稳健,也缓解支付机构做大后对用户隐私保护和市场公平竞争等的影响。我国属于后一种情形。

零售型CBDC设计方案需要考虑以下问题。第一,零售型CBDC对金融稳定和货币政策的影响。第二,零售型CBDC的支付和清结算安排。第三,零售型CBDC需要兼顾开放普惠、有限匿名和监管合规等三方面要求。第四,零售型CBDC应用推广中如何发挥私人部门的作用。第五,境外个人和机构如何持有和使用零售型CBDC。这些问题都没有普遍认可的答案。

需要说明的是,目前区块链技术的性能和安全性,不足以支撑起大规模的零售型CBDC应用。但零售型CBDC作为现金的替代或升级,具有开放性、可控匿名、点对点交易、交易即结算以及离线支付等既类似现金又超越现金的特征,本质上离不开对区块链技术的吸收。

八、跨境支付

零售型CBDC和批发型CBDC都可以用于改进跨境支付,都具有交易即结算、资金流和信息流合二为一的特点,但侧重点不同。

零售型CBDC用于跨境点对点支付,可以完全不依赖于商业银行的中介功能。在零售型CBDC系统中,单纯从技术的角度看,钱包没有境内和境外之分,支付没有在岸、离岸和跨境支付之分,但对中央银行的系统架构和技术能力要求很高。在一定意义上甚至可以说,零售型CBDC用于跨境点对点支付,与比特币用于跨境点对点支付,在逻辑上是相似的。

批发型CBDC用于跨境支付,保留了商业银行的中介功能,主要是改进目前的代理银行机制。

九、有待研究的问题

自Facebook牵头提出Libra项目以来,稳定币和CBDC的创新和监管在全球范围内加速,极大丰富了我们对区块链将如何影响支付系统的认识。展望未来,这个领域有哪些需要研究的问题,有哪些问题将决定这个领域的发展方向?本文提出八个方面的问题。

第一,对基于非足额储备的单一货币稳定币的监管。

基于非足额储备的单一货币稳定币为发行机构提供了铸币税,但伴随着货币创造,影响了国家的货币主权,而且难以应对集中大额赎回,是潜在的金融风险来源。

第二,单一货币稳定币在加密资产交易所以外的应用。

单一货币稳定币能否走向主流用户和主流支付场景,提供类似PayPal、支付宝和微信支付等的用户体验?这将是稳定币的终极检验。

第三,一篮子货币稳定币作为跨境结算币的前景。

Libra 2.0将一篮子货币稳定币作为高效的跨境结算币,但这方面需求到底有多大?一篮子货币稳定币代表了人类构建超主权货币的最新努力。国际货币基金的特别提款权(SDR)作为超主权货币,使用限于国家(to G)之间,有价值储藏功能,但没有交易媒介和记账单位功能。一篮子货币稳定币能否延拓到to B和to C场景,能否发展出交易媒介和记账单位功能?

第四,支持DvP和PvP的跨链技术。

纯粹的跨链技术可能发展没那么快,以“走廊网络”为代表的具有一定中心化色彩的经济学解决方案的作用将越显重要。

第五,零售型CBDC的清算和结算安排。

如果个人和机构(含商业银行)的零售型CBDC交易,都第一时间体现为中央银行CBDC系统的更新,就相当于中央银行面向公众提供实时全额结算服务,与商业银行和银行卡清算组织都无关。

第六,非银行支付机构在零售型CBDC生态中的地位。

这个问题有以下维度:非银行支付机构能否与中央银行交易以获取零售型CBDC?能否面向用户提供零售型CBDC兑出兑回服务?能否面向用户提供零售型CBDC钱包服务?能否接受用户用零售型CBDC的充值?非银行支付机构App能否关联零售型CBDC钱包(支付由非银行支付机构App发起,但付款通过零售型CBDC钱包)?

第七,跨境支付使用批发型CBDC还是零售型CBDC。

将来究竟选两条路径,从各国试验看尚无定论。

第八,稳定币和CBDC的可编程性。

稳定币和CBDC天然具有可编程性,能支持丰富且智能的应用场景,使金融走向智能化。但“CBDC+智能合约”,可能使CBDC承担除货币基本职能(交易媒介、记账单位和价值储藏)之外的社会经济功能,进而影响货币的通用性和流动性。预计“稳定币+智能合约”将先于“CBDC+智能合约”。DeFi领域对加密资产可编程性的应用,将为“稳定币+智能合约”和“CBDC+智能合约”提供有益参考。


分享至:

作者:PA荐读

本文为PANews入驻专栏作者的观点,不代表PANews立场,不承担法律责任。

文章及观点也不构成投资意见

图片来源:PA荐读如有侵权,请联系作者删除。

关注PANews官方账号,一起穿越牛熊
PANews APP
比特币现货ETF昨日总净流入899.26万美元,富达FBTC净流入729.35万美元居首
PANews 快讯