原创作者:邵嘉碘律师
各位Web3App项目方注意:2025年Apple和Google 针对Web3应用的上架政策在“收紧”。
要点很直白——
- Apple侧:带交易/投资属性的功能只能在已持证的国家/地区开放,且此类App原则上应由金融机构主体提交。
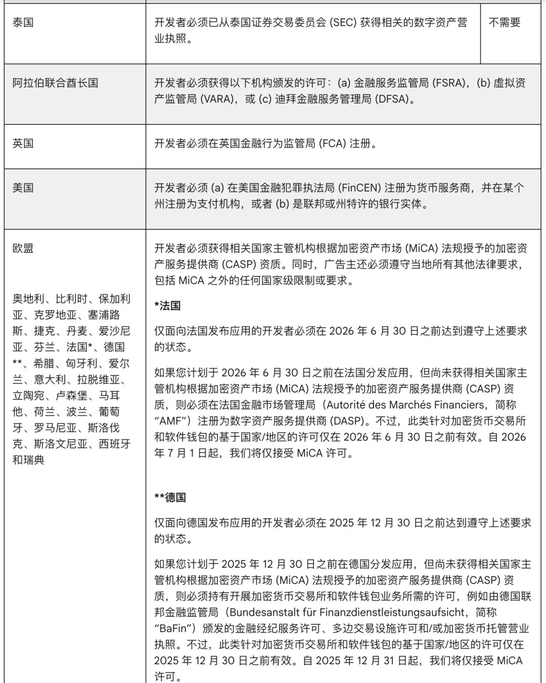
- Google Play侧:交易所/托管钱包按目标国家逐一核牌照;非托管钱包虽不在该专项政策范围,但仍受地方法约束且可能被要求补件;欧盟市场进入倒计时,2026-07-01起仅承认MiCA体系下的CASP授权。
- 别忽略流程细节:所有App都要做金融功能申报;凡涉及代币化数字资产/NFT,需透明披露且不得“稳赚/高收益”叙事,审核随时可能要求追加合规材料。
今天,本文将用实务视角讲四件事:(1)Apple/Google 最新上架规则要点总结;(2)哪些场景必须持牌、何时可能被要求律师意见书;(3)不同Web3应用上架的合规打法;(4)我们可交付的“上架三件套”。
两大商店的“红线与黄线”
1.Apple(App Store Review Guidelines)
- 3.1.5加密货币条款:
- 钱包:可做虚拟货币存储,但必须由组织开发者提交;
- 挖矿:设备端挖矿禁止;
- 交易所:仅能在取得相应许可的国家/地区提供;
- ICO/期货/类证券:必须来自银行/券商/FCM或其他获批金融机构,并遵法。
- 3.2.1(viii):金融交易/投资/理财类 App,应由执行该服务的金融机构提交,且在上架地区具备必要许可。官方页面最近一次更新时间为 2025-06-09。
2.Google Play(政策与申报)
- “加密货币交易所与软件钱包”政策:
- 非托管钱包:不在本专项政策适用范围(仍需守地方法);
- 流程:在Play Console 的金融功能申报中声明;若目标国家在名单内,系统会下发地区化表单,要求你填写/上传当地许可或注册信息;不符合就移除该国投放;
- 欧盟:自2026-07-01起,仅接受MiCA CASP授权;法国、德国在此之前有过渡安排。
- 区块链内容与 NFT:
- 必须透明披露“代币化数字资产”的存在与用途;
- 不得鼓吹“赚钱”;NFT 抽奖/对赌等受限;
- 谷歌可要求补交合规文件以证明你在目标地区符合法规。
- 金融功能申报(Financial features declaration);
- 所有上架应用都要完成该申报;若勾选了“加密钱包/交易所/NFT 等”,需按指引逐项披露并可能上传牌照/佐证。
什么时候一定要“牌照”?什么时候可能被要“法律意见书”?
(一)需要牌照的高确定性场景
从各自条文落地到实务经验,以下情形基本等于“先看牌照再谈上架”:
- 撮合/交易所/ATS、托管型钱包、法币出入金/兑换、证券/衍生品/收益类功能。
- Apple明确要求仅在持证地区开放交易所功能;
- Google对“交易所/托管钱包”按国家/地区核验许可,不符合需下线该国。如下是google的政策
(二)高概率被要求补件/意见书的灰区
是否“必须提交律师意见书”并非两家条文的统一硬性要求。但在以下灰区里,审核团队经常会要求“补件”来证明你在某地区的合法性:
- 非托管钱包但叠加:法币on-ramp、收益展示、经纪聚合、跨境广告投放。
- NFT/代币化内容触发透明披露且涉及价值博弈。
- 实务经验:商店审核或合规模块可能要求法律意见书/合规说明来佐证“不触证/已持证/有豁免”,尤其面向敏感辖区与金融促销场景。Google政策亦写明可要求额外信息或文件。
在以上这样的沟通场景里,由律师出具的法律意见书(就“是否触发许可/是否适用豁免/开放哪些地区”给出条件性结论)是被广泛接受的材料形态。
不同产品形态的“上架打法”
1.非托管钱包 / 纯链上工具
- 策略:强调“不托管资金/私钥”的事实陈述;仅在合规清晰的国家/地区开放;在Play Console完成金融功能申报并区块链透明披露;避免任何“收益/投资承诺”措辞。
2.托管/法币出入金/经纪
- 策略:以具备牌照/注册或明确豁免的地区首发,其他地区用地理围栏与差异化版本渐进开区;准备牌照证明/注册编号/合作机构资质与(必要时)法律意见书;对Apple,优先由持牌主体开发者账号提交。
3.交易所/ATS/衍生品
- 策略:提前布局多辖区牌照路径(如EU MiCA CASP、US FinCEN MSB + 州MTL/银行牌照等),并在商店端做地区开关与功能差异化。欧盟注意 2026-07-01 起仅认 MiCA。
4.NFT/代币化数字资产
- 策略:在Play Console勾选并披露代币化数字资产;不得以“赚钱”叙事导流;若有不确定价值的抽卡/盲盒/对赌元素,基本不可过。
我们能为你做什么(“上架三件套”)
作为深耕Web3行业的律师,我们能为你的APP上架做什么:
- 第一步是诊断。
我们会用一张“功能 × 法域 × 商店”的合规矩阵,把你的具体功能(是否托管、是否撮合、是否法币/收益)与目标国家逐一对齐,得出“可上架/需持证/须围栏/不建议”的四象限。
输出包含:商店策略(上架地区与灰度节奏)、元数据与截图的“合规版”文案、金融功能申报与区块链披露的填写草稿。这些材料既供审核阅读,也方便内部产品/运营执行。
- 第二步是法律意见书。
对关键法域,我们按事实与假设(功能边界、资金流、KYC/AML流程、开放地区)进行定性,回答三个实务问题:是否触发许可、能否在商店分发、需要哪些披露与限制。结论采用“条件性合规”写法(例如:仅在A 国/满足B 流程/关闭C功能的前提下上架),并明确保留与适用范围,避免被滥用或外延理解。审核沟通需要“支持性文件”时,法律意见书就是主材料之一。
- 第三步是合规文件包。
这是把合规落到运营的“工具箱”:ToS、Privacy(含跨境与数据驻留)、风险披露与禁止地区、KYC/AML&CFT 与制裁筛查SOP、客户资产隔离与退款投诉机制、密钥/托管与事故响应、广告与金融促销合规指引。
对Google,我们会同步准备好地区化表单所需的牌照/注册编号与合作方资质;对 Apple,则校准提交主体与功能叙述,减少“主体不一致”与“功能描述不清”的反复。
结语
请把上架当成一场“合规工程”,而不是一次“撞运气”。功能边界不清、牌照与投放地区不匹配、材料证明不完整,都会直接卡在审核口。建议你现在就把四件事一次对齐——功能 → 牌照/注册 → 商店申报 → 证明材料,先在“可合规上线”的国家首发,再按矩阵稳步扩区。
我们能做的是把这张地图画实:诊断与矩阵(能/不能/怎么开)、律师意见书(结论+条件+披露)、文件包与上架辅导(把要求落到文案与后台配置)。合规是持续动作,版本更新与扩区都要复核。

