央视起底Plus Token数字货币传销案,涉案金额高达400亿元,200万人卷入

This article is not available in the current language yet. Showing the original version.
2019年6月27日,这个自称为 “币圈余额宝”的Plus Token虚拟币钱包,宣布停止提现,并在一笔转入地址的备注中,写道:对不起,我们跑路了。

原标题:《“对不起,我们跑路了”!400亿虚拟币投资,实为传销组织!200万人卷入、3000多层传销层级...》

来源:央视财经

最近,公安部破获一起涉案金额高达400亿元的虚拟币大案。Plus Token,这个所谓的“虚拟币钱包”, 在短短一年多的时间里,席卷了全球 100 多个国家和地区,参与人数超过了 200 多万人,传销层级多达3000余层。

每月回报高达 60%,Plus Token让人疯狂



Plus Token “虚拟币”是怎么被制造出来的?2018年5月,一款打着虚拟币增值服务的虚拟币钱包Plus Token悄然在网络上出现,这个号称由前Google员工和某跨国公司员工联手打造而成的虚拟币钱包,一经问世,就通过微信群、炒币论坛等等传播渠道迅速蔓延。



开通Plus Token钱包,加入会员,用户可以在指定的网络平台将价值500美金,大约3000多元人民币的Plus币或者等值的数字资产转入“Plus Token钱包”,就能获得一台“智能狗”,通过 “智能狗搬砖”,每月最高能有60%的收益。



这真的是一个稳赚不赔的项目吗?根据警方侦查员的信息显示,Plus Token制定了智能搬砖收益、链接收益、高管收益三种主要收益方式。其中链接收益是核心关键,也就是俗称的拉人头。Plus Token根据拉人头的数量和投资金额,将会员分为普通会员、大户、大咖、大神、创世五个等级。每名会员可以享受第一层下线搬砖收益的100%,第二到第十层的10%。



Plus Token通过拉人头,用分红和奖励催促会员们不停地去发展下线。拉10个人进来,一个月最低可以赚到将近500美元;而最高等级的创世级,仅靠拉人头一年的收入就可高达1000万元人民币。



兰州经商多年的王先生,押上了全部身家,360 万元,并在短短的三个月内,发展了十几个亲戚朋友加入到了Plus Token,这些人平均投资都在十几万元。王先生如愿成为了大户级,收益也在快速增长。



在巨大利益的诱惑下,更多的投资者涌向了Plus Token这样一个虚拟币钱包。产品发布仅三个月之后,2018年的8月份,Plus Token会员总数突破了一百万人,吸纳的金额达到了近五十亿元人民币。



而在产品发布四个月之后,Plus Token更大的手笔出现了,2018年9月15日,它宣布全程冠名在韩国济州岛举行的世界区块链大会,并在济州岛神话世界蓝鼎酒店举行了“Plus Token”的全球启动仪式,台上一个名叫Leo的人出现在了公众视野。他的身份是Plus Token的联合创始人,前Google阿尔法狗算法研究员。诞生仅仅几个月的 Plus Token虚拟币钱包,由此迈出了在币圈江湖中更大的步伐。



2019年3月开始,Plus Token招揽投资者的广告开始出现在街头,随后,美国纽约时代广场的广告牌,也播放了它的广告。Leo在2018年10月22日,高调参加了在日内瓦举行的世界数字经济论坛,发表了关于Plus Token未来规划的主题演讲。随后Leo参加“股神”巴菲特晚宴的照片,也迅速在虚拟币圈里传播开来。


然而警方调查发现,这个对外宣称自己是Plus Token联合创始人的Leo,跟平台没有太大的关系,Leo的真实身份,也荒诞而又简单。此人的真实身份是一名外籍留学生,2015年9月份来到中国,就读于湖南长沙的一所大学,他的Plus Token虚拟币钱包项目联合创始人的身份,完全是被传销团伙包装出来的。



制造这一切的人,陆某龙,他才是这一幕大戏的真正导演。陆某龙,湖南兴化人,别名陆遥,1988年出生,今年仅仅33岁。大学毕业后,他就一直在北京闯荡,做过P2P 项目销售、做过广告营销,非常善于交际。2015年,进入币圈,他凭着做营销出身的优势,很快就在这个行业扎根,并且成为了一名知名博主,手握着大量金融、媒体圈的资源。


陆某龙包装了Leo,做足了Plus Token虚拟币钱包招揽人气的一些表面功夫。而实际上,Plus Token所发行的Plus虚拟币,也是假的。



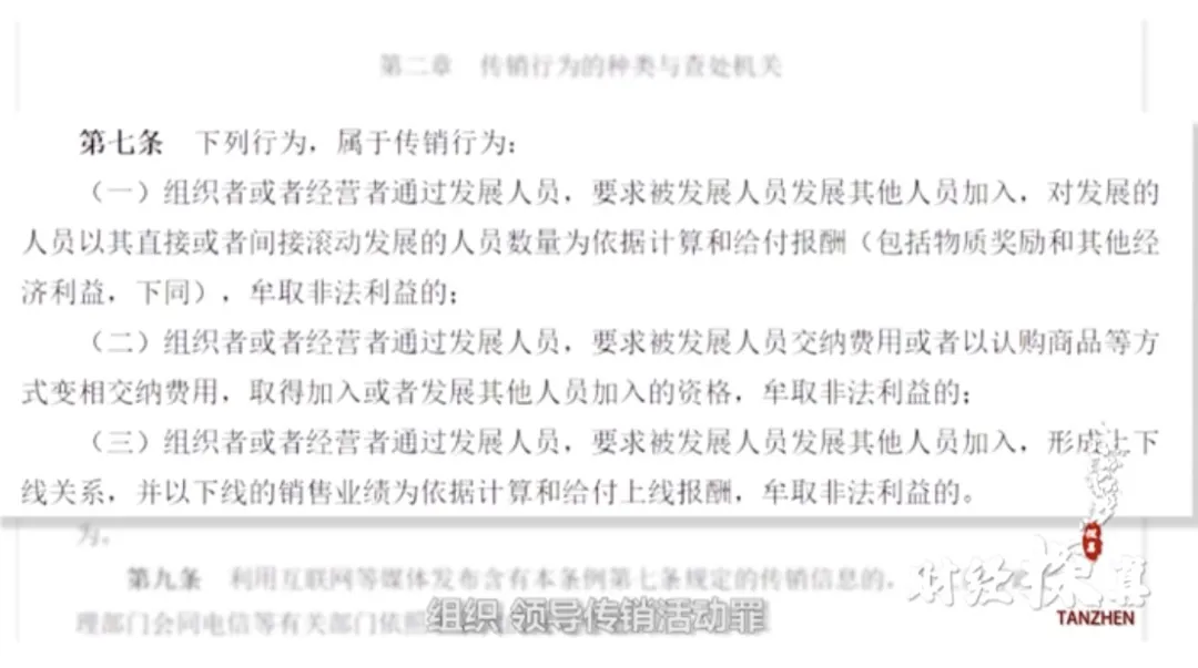
短短几个月时间,Plus Token眼花缭乱般地制造出了名人效应,创造了不断上涨的虚拟币价格,这两步走完之后,警方侦查员发现,这个打着区块链技术噱头,发行着虚拟币的商业机构,最后真正要干的,就是通过传销手段招揽投资者进场。而《中华人民共和国刑法》中,对传销行为有明确界定。



全球收网,近200多万名参与者“南柯一梦”

随着Plus Token实施的犯罪行为越来越清晰,警方的判断也越来越明确,2019年3月,江苏省公安厅指挥盐城市公安局成立了“Plus Token特大跨国网络传销”专案组,近百名警力、6个小组,全力调查。



虚拟币的最大特点是去中心化、匿名化,交易记录都是加密处理,想要在互联网上几千万条,甚至上亿条的交易记录里发现犯罪团伙的行踪,无异于大海里捞针。此案的复杂程度,远远超出了想象。


随着案件的不断推进,有着强烈反侦察意识的犯罪团伙,随之展开了业务上的收缩。2019 年 6月27日,这个自称为 “币圈余额宝”的Plus Token虚拟币钱包,宣布停止提现,并在一笔转入地址的备注中,写道:对不起,我们跑路了。



此刻,近200多万名参与者才醒悟,这真的是一个骗局,他们参与的不是区块链技术,也并不是在进行所谓的投资,他们的身份,在公安机关案件卷宗里最新最准确的称谓,叫做传销参与者。



抓捕从2019年6月开始,到2020年3月收网。在公安部统一协调指挥下,多路专案组民警,分赴瓦努阿图、柬埔寨、越南、马来西亚等国家和地区,涉及此案的82名涉嫌传销犯罪的骨干成员全部落网,这一盘踞境内外的特大跨国网络传销组织被彻底摧毁。



我国公安机关侦破的首起利用区块链技术、以数字货币为交易媒介的特大跨国网络传销犯罪案,至此尘埃落定!陈某等15名被告人因犯组织、领导传销活动罪,掩饰、隐瞒犯罪所得罪,分别被判处4年10个月到11年不等的有期徒刑,并处罚金,涉案赃物、赃款及犯罪工具依法予以没收上缴国库。






Share to:

Author: PA荐读

Opinions belong to the column author and do not represent PANews.

This content is not investment advice.

Image source: PA荐读. If there is any infringement, please contact the author for removal.

Follow PANews official accounts, navigate bull and bear markets together