Arbitrum创新项目FactorDAO能否迎来链上资管大爆发?|veDAO研究院

This article is not available in the current language yet. Showing the original version.
当前FactorDAO是Arbitrum 生态上去中心化资产管理协议,亦是链上资管赛道的新进入者,它的哪些创新或能让链上资管迎来大爆发呢?

一、简介

当前FactorDAO是Arbitrum 生态上去中心化资产管理协议。它以无需许可和无需信任的方式,将全球最优秀的投资经理和投资人在以太坊区块链上联系起来,  让任何人都可以在点对点的基础上建立基金产品,同时保持对各方都有利的合理薪酬结构。成为投资经理不需要被最低资产规模限制,不管他们来自哪里,有什么样的背景,都有机会成为最优秀的投资经理。

从投资者的角度来看,FactorDAO可以让匿名投资者根据投资经理的透明绩效和投资风格,筛选出最优秀的和最适合自己需求的顶级对冲基金经理,并能实时跟踪他们的投资表现。FactorDAO是链上资管赛道的新进入者,它的哪些创新或能让链上资管迎来大爆发呢?

二、主要创新

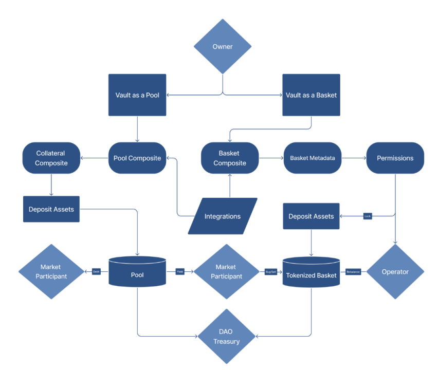
2.1、基础设施框架创新

Factor的代币化金库(vault)的基础设施是基于ERC-4626代币标准的,此前的ERC-4626合约默认状态是不支持多样资产的,Factor对ERC-4626合约状态进行了有效的调整,扩展了合约功能和灵活性。这将允许创建者在金库中添加多个受支持的代币,这就打开了很多可能性:

创新点:

1、基金产品可以采用任何可以想象的由ERC-4626保险库代币表示的复杂收益策略

2、投资者可以在没有rebase通胀的影响下,简单而安全的持有基金份额;

3、一个基金产品可以聚合项目本身内的各种投资策略,以及其他协议或社区的投资策略,以最大限度地提高收益潜力和绩效/风险指标。

Arbitrum创新项目FactorDAO能否迎来链上资管大爆发?|veDAO研究院

 2.2、代币化篮子

创建代币化篮子的功能提供了一种简易灵活的方式来创建資產管理規模(Assets Under Management, AUM)和保持链上记录,使得投资经理可以无摩擦的与生态中的其他金库(产品)或其他web3协议进行相互作用和协同,也使得投资者可以使用代币对不同资产构成的风险敞口,同时可以访问代币化的篮子,从而完全控制他们的投资组合。代币化篮子就像链上的指数基金,一个篮子包含多种不同的资产,并允许投资者轻松获得他们选择的指数的敞口,不同之处在于Factor金库管理者可以在需要时方便的重新平衡调整资产,同时支持被动投资策略和主动投资策略。

创新点:

1、轻松创建代币化篮子,包含任何类型的基础资产——链上原生加密货币,碳信用额、商品或其他资产支持的代币,承载收益的代币、衍生品代币等ERC20、NFT代币。

2、无需信任和无需许可的

3、同时支持被动投资策略和主动投资策略

4、与基于AMM机制的第三方协议容易以增强流动性

5、创建者可以灵活的设定收费结构

6、与Factor的贷款池的连接轻松实现卖空操作

2.3、收益池

创建者可以部署无许可、非托管借贷池来进行借贷操作,借贷池支持创建者根据各种风险状况进行定制,同时每个借贷池都是隔离的,因此单个借贷池的风险不会波及其它池,收益池让基金经理可以轻松的做空代币或放贷以赚取所持资产的收益。

创新点:

1、无许可的创建非托管借贷池

2、兼容任何预言机支持的承载收益资产

3、通过自由的定制来满足任何风险敞口需求

4、创建者可以创建限制性的池子:比如要求KYC或仅适用于白名单地址

2.4、衍生品

Factor允许用户在任何加密资产上创建、结算和交易去中心化衍生品,该架构将支持传统资产支持的加密代币(如实物商品、证券和碳信用额度)上生成衍生品,这意味着基金经理可以构建由加密资产和非加密资产组成的投资组合,利用各种篮子代币和衍生品代币(碳篮子、DeFi、隐私、元量化等各种主题篮子、交易机器人、掉期、期权期货等)来对冲头寸,并实施市场中性策略,这项改变链上衍生品的创新Factor还在开发中,如何实现让我们拭目以待。

创新点:

1、无需信任和无许可要求

2、使用直观的界面创建衍生品

3、该框架包括大多数类型的衍生品,包括期权、期货和CDS

4、与任何基础加密资产和预言机定价兼容

5、支持任何ERC-20代币或稳定币作为抵押品

6、预言机可以防止喂价数据的操作

Arbitrum创新项目FactorDAO能否迎来链上资管大爆发?|veDAO研究院

2.5、策略模板

模板是由社区支持生成的"recipes",从而简化用户的策略创建过程。通过浏览一组策略模板,可以找到一个最适合你的投资策略。模板通过为用户的策略提供预先制作的模块来节省用户的时间。它们还能帮助用户与他人更有效交流分享策略。

2.6、仪表盘和联盟

Factor的仪表板将根据各种绩效指标(绝对、相对、风险调整)对篮子和池子进行排名。在不同时期表现最好的经理人将获得 Factor 的奖励。投资经理们还可以通过向 Factor 的其中一个联盟提交策略来检验测试他们的投资技能。联盟是优秀的基金经理之间相互合作竞争的组织,可以是公开的(如 Factor Open)或私人的(为人才招聘或资产管理外包而创建),私人联赛可能需要根据联赛设置进行 KYC。 FCTR 质押者可以访问社区生成的联盟,而其他人可能需要支付入场费。

各种奖励将分配给联赛中表现最好的人。Factor Open 将受到 DAOs 生态系统基金的激励,并将分发 FCTR 作为奖励。 DAO 还将使用 Factor Open 作为人才招聘活动,以猎头其未来的金库财务经理或社区内的其他角色。协议可以创建自己的品牌联盟。这将使该协议能够接触到广泛的交易者社区,并推动其原生代币的交易量和流动性。

三、代币经济模型

FCTR是一种实用型代币, 用户可以锁仓FCTR获取veFCTR,继而获得:

1)协议费用和治理权

2)50%平台收入

代币最大供应量:1 亿

Arbitrum创新项目FactorDAO能否迎来链上资管大爆发?|veDAO研究院

Arbitrum创新项目FactorDAO能否迎来链上资管大爆发?|veDAO研究院

四、路线图

2022 年第四季度

  • 市场与PR

  • 测试网启动

  • 社区建设

  • 合约测试

  • 自助(Bootstrapping)融资

2023 年第一季度

  • 公开发售

  • Arbitrum主网启动

  • 跨链聚合

  • 衍生品聚合

  • 协议合作

    2023 年第二季度

  • 原生衍生品

  • 多链部署

  • 开发工具包

  • 对接机构

    2023 年第三季度

  • AMM启动

  • 原生资产代币化

  • 机构级别流动性

  • 生态扩展

五、核心团队

Arbitrum创新项目FactorDAO能否迎来链上资管大爆发?|veDAO研究院

六、融资信息

项目没有私募募资信息,可能有Bootstrapping fund 。 该项目将于2023 年 2 月 20 日 18:00 UTC 在@CamelotDEX进行公开代币发售。销售将持续 5 天,FCTR总供应量的 10% 将用于公开销售,并将使用公平发行、价格发现模型进行分配。

起拍价为 0.10 美元(FDV 1000 万美元),但所有参与者的最终价格将取决于筹集的金额 。目前产品并未正式上线。

七、相关链接

官方网站: https://www.factor.fi/

白皮书:https://factorlaunch.notion.site/Whitepaper-d25b8a9d8d3341948c439038e387cf97

Share to:

Author: TrendX

Opinions belong to the column author and do not represent PANews.

This content is not investment advice.

Image source: TrendX. If there is any infringement, please contact the author for removal.

Follow PANews official accounts, navigate bull and bear markets together