10月 11 日的 YBS(载息稳定币)赛道老大哥 USDe 在全球最大离岸加密交易所币安脱锚引发级联清算,创下加密货币交易市场历史最大清算规模记录(保守估计 190 亿美元)。”加密货币崩盘” 一时之间成为全球各大新闻媒体的吸晴热词。
但作为专业人士,我们需要拨开钟爱编造人们喜闻乐见故事的大众媒体制造的噪音云雾,直击 10·11 YBS 脱锚的本质——复杂金融工程尾部风险的一场超级暴露,从中学习到复杂模型、高杆杆、流动性、系统性风险与过度自信如何组合在一起成为伊甸园苹果那样的存在理性地毁灭人类自我。
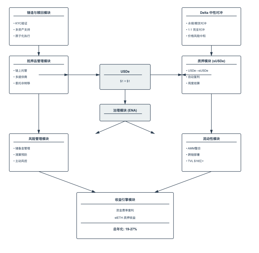
USDe:金融工程理性主义美学的造物
在 Crypto 自我降格为美国下一代金融基础设施之前,Crypto 的合法性根植于基于纯数学理性创造出一种以保障个人自由为目的的货币。
在经历第一轮技术创新周期的 PoW 公链 Coin 时代货币实验失败、第二轮技术创新周期智能合约 Token 时代算法稳定币系统级崩溃之后,第三轮技术创新周期 Crypto 从业者仍然无法克制比肩神明的创造欲打造出新一代范式的稳定币-真实收益支撑的合成稳定币 YBS。
不同于对美联储货币发行机制进行简单数学抽象和智能合约化的算法稳定币(当下出台的全球加密监管法案均已禁止)的乌托邦式乐观主义,YBS 从 Arthur Hayes 2023 年博客《Dust on Crust》提出 YBS 原初想法 Nakadollar 伊始,就是一个基于金融工程理性主义构建出的复杂金融系统。
以受 Arthur Hayes 启发而创建 YBS 协议 Ethena 的 USDe 为例,它构建了一个由铸造与赎回模块、Crypto 原生中性策略模块、抵押品管理模块、质押模块( sUSDe )、风险管理模块流动性池模块、收益引擎模块以及治理模块共同组成的既不依赖法币储备也不依赖 Crypto 原生资产超额抵押的合成美元协议。
资料来源:Pharos Research
USDe的产品方法论,是通过专业化的对冲和衍生品市场捕捉真实收益,同时引入多层风险管控(如无过度杠杆、头寸分散、储备基金)维护系统稳定,再与 AAVE、Pendle、Morpho 等 DeFi 协议乐高式嵌套提升 APY (年化收益率)实现规模增长。
举一个简单例子:当用户 A 存入 1 stETH (价值 $3,000 ),Ethena 在衍生品市场开立 $3,000 ETH 永续合约空头,如果 ETH 涨到 $3,300,现货赚 +$300,空头亏 -$300, 净值 = $3,000;如果 ETH 跌到 $2,700,现货亏 -$300,空头赚 +$300,净值 = $3,000 ,系统 Delta = 0 。而 Ethena 协议在理论上 0 风险敞口暴露的前提下,可以捕捉到以下三重真实收益:
资金费率- 在牛市中,永续合约多头支付给做空者的资金费率(通常年化 10-30%)
质押收益- stETH 等资产自带的 yield(~3-5%)
基差收益- 期货溢价带来的额外 alpha
如上图所示,USDe 的实际 APY 最高可达 27% ,这比任何传统金融产品都性感。当金融市场运行处于稳态时,人们为 USDe 发明了一个英文专有名词 “Internet Bond ”,并将其定义为一个无需信任银行系统的全球美元债券。
2025 年 9 月,USDe 市值达到惊人的 140 亿美元,成为仅次于 USDT 和 USDC 全球第三大稳定币。与此同时,Arthur Hayes 在公开场合鼓吹 USDe 还有 51 倍增长潜力,金融工程理性主义貌似正在 Crypto 行业赢下一场重大胜利。
USDe 的体外杠杆循环堆积
鉴于 Lunar-UST 死亡螺旋式崩溃的惨痛历史经验,Ethena 在协议架构设计上有意切断内部资产端与负债端的反馈循坏强化机制,坚守不将原生代币 ENA 加入资产端列表的底线,USDe 高 APY 的实现主要依赖用户在 AAVE、Pendle、Morpho 等 DeFi 协议和合作 CEX 的体外循环借贷。
但当 25 年 Crypto 市场进入四年周期的尾部,稳定币成为年内唯一实现规模正增长的赛道,稳定币”高息揽储“成为 DeFi 协议、CEX 在这个红海市场最有效的增长工具时,它们普遍开始在产品机制和市场宣传上鼓励引导用户使用 USDe 进行体外循环借贷。
资料来源:Pharos Research
2025年 9 月 22 日,“宇宙第一所”币安推出 USDe 12% APY 奖励计划,允许用户使用内置借贷功能循环借贷,而且自信地将 USDe 借贷的清算价格来源设为单点的币安 USDe-USDT 交易对价格。
与币安的过度自信和经验不足不同,经历过后 DeFi Summer 时代大清算浪潮的 DeFi 协议,则普遍将 USDe 借贷的清算价格来源硬编码为 1:1 或者使用具备多方价格数据来源的预言机服务。
币安的品牌增信、USDe 的良好锚定记录、弥漫在市场的 Uptober 乐观情绪,让很多用户产生 USDe 12% APY 是无风险收益的致命幻觉,并在市场 FOMO 情绪中开始疯狂使用循环杠杆。受这个计划吸引,币安上的 USDe 存量从 30 亿美元飙升至 50 亿美元。
整个 140 亿美元市值的 USDe 系统负债中,约 40%(≈56亿) 是真实的 Delta 对冲部分,剩下的约 60%(≈84亿)堆叠在 2-5 倍杠杆的循环借贷上。
黑天鹅突袭与 USDe 脱锚
2025 年 10 月 11 日,北京时间周六凌晨 5 点,特朗普在 Truth Social 发布:"自 11 月 1 日起,对中国商品加征 100% 关税。"
Crypto 市场创历史记录的 190 亿美元(保守估计)大清算就此引爆。
第一波 - 正常的恐慌(05:00-05:20):全球风险资产集体抛售,Crypto 核心资产大幅杀跌,永续合约开始大规模清算,杠杆多头被扫除。
第二波 - 系统失衡(05:20-05:43):极端暴跌超越阈值,导致 Crypto 核心资产永续合约资金费率转为负值。USDe 鲸鱼开始在币安抛售,币安 USDe-USDT 交易对价格从 $1.00 滑落到 $0.9 然后再到 $0.91……
第三波 - 决堤(05:43-06:16):币安 USDe-USDT 交易对价格跌破 $0.82,这是5倍循环贷的强制平仓线,从而触发了全系统的清算海啸:
阶段1:USDe 跌至 $0.82
→ 5x 循环贷触发清算
阶段2:清算引擎开始抛售 USDe 偿还 USDT 债务
→ USDe 跌至 $0.75
阶段3:更多清算被触发
→ 3x 和 4x 循环贷开始爆仓
阶段4:流动性完全枯竭
→ USDe 瞬间击穿至 $0.6567
阶段5:级联清算失控
→ ADL 与统一账户机制催生 USDe 抵押物超级抛售潮
整个过程用时 23 分钟。
想象你是一个币安用户,通过循环借贷把 12% 的年化收益放大到了 48%。你的朋友都觉得你是天才。你也这么觉得。然而,就在 2025 年 10 月 11 日凌晨 90 分钟里,你的账户余额从六位数变成了零。
在这场完美风暴里有个令人着迷的细节:同一个资产,同一个时间,在链上与链下有着截然不同的现实。
链上的 DEX Uniswap 由于链上流动性池充足和套利机器人快速平衡价格,USDe-USDT 交易对仅短暂脱锚 2%;DeFi 借贷协议 Aave 由于预言机价格锚定 $1.00,几乎零 USDe/sUSDe 清算事件。
整个脱锚事件期间,USDe 铸造/赎回功能从未中断,协议维持超额抵押状态,Delta 对冲头寸正常运作。这不是 Ethena 协议的崩溃,而是币安特定市场结构的崩溃。
从这场完美风暴中,我们学到了什么
Crypto 承诺无需许可的创新、去中心化的金融、数学驱动的信任,但 Crypto 的现实必须接受真实世界金融规律的约束。在这场 USDe 脱锚的完美风暴里,我们见证了复杂模型、高杆杆、流动性、系统性风险与过度自信等因子如何共同作用造成系统崩溃。
虽然 Ethena 协议在此次超级事件中证明了其金融工程系统的稳健性和抗风险能力,但其团队在对利益的贪婪和增长欲望的驱动下,默认甚至积极引导市场将高风险的 DeFi Yield 产品视作无风险储蓄,助长了 USDe 体外杠杆循环的堆积,成为孕育这场完美风暴的种子,并在最终反噬到协议的 TVL 和市场信心。
稳定币不是法币,不是 CBDC,不具备强制法偿性,它的本质是一个锚定 1 美元的权益证明 Token,允许持有者赎回对应的抵押物。稳定币的稳定性,来自机制稳定性(协议能否在所有市场条件下维持锚定)、流动性稳定性(市场能否在压力下提供充足深度)和信心稳定性(用户是否信任它在危机中的表现)。
人类从历史吸取的唯一教训,就是人类从不吸取教训。人类就像一个强化学习智能体,靠着密集的正奖励快速学会了“高杠杆+复杂对冲=高收益”的贪婪策略,却因为负奖励过于稀疏、极端、延迟,而无法彻底更新策略,导致在不同时代、不同市场重复相同致命错误。
核心贡献
作者:NingNing
审校:Colin Su、Grace Gui 、Owen Chen、FangHan
设计:Alita Li
