作者:Weilin
继 JPEX 9 月因虚假宣传被香港监管调查后,另一家虚拟资产平台 HOUNAX 涉诈骗被查。香港警方 11 月 29 日通报,158 名香港投资者被无牌平台 HOUNAX 引诱投资,损失约 1.55 亿港元(1.37 亿元)。
HOUNAX 曾以高达 40% 的回报率吸引投资者,但在今年 9 月,有投资者发现提款困难,直至彻底无法提款。11 月 1 日,HOUNAX 被香港证监会列入「可疑虚拟资产交易平台」的警告列表中,该列表旨在为投资者提示风险。
警方展开工作后,SFC 重申保护投资者立场称,会迅速展开执法行动、信息公开及投资者教育等保护措施。
与此同时,SFC 也在加紧审核 VASP(虚拟资产交易)牌照的申请者。目前,SFC 已经将包括 OKX 在内的 8 家平台或公司列入「虚拟资产交易平台申请者名单」内,该名单旨在公开向 SFC 申牌的虚拟资产交易平台。
HOUNAX 致 158 人损失 1.55 亿港元
HOUNAX 诈骗的受害者数量在香港警方的两次披露中呈现出增长态势。
11 月 27 日,警方通报的受害人数为 131 名,损失金额为超 1.1 亿港元。11 月 29 日的二次通报中,受害人已经增加至 158 名,损失金额增加至 1.55 亿港元。香港证监会(SFC)披露,已知受害者年龄在 19 岁至 78 岁之间,受害者的损失金额从 12000 港元至 1000 多万港元不等,一名 69 岁退休女子损失了 1200 万港元,成为此案的最大个人损失者。
据查,HOUNAX 所谓的投资经理通过 WhatsApp 群组吸引用户,该平台曾以 40% 的高回报吸引用户投资平台内的加密资产,但当用户提取资金时,对方会拒绝或提出收取高达 80% 的验证费,直至最终再也无法提款,而平台也无法打开。
11 月 27 日,香港证监会(SFC)行政总裁梁凤仪称,SFC 在 9 月底时开始收到有关 HOUNAX 的首次投诉, 10 月收到的投诉持续增加。
11 月 1 日,HOUNAX 被列入 SFC 的「可疑虚拟资产交易平台」名单上,备注信息为「该公司声称自己是一个加密货币交易平台,与一家金融机构和一家风险投资公司有业务合作,但事实并非如此。它似乎针对香港投资者,在其用户登录页面以及Facebook、X(以前称为Twitter)和YouTube上的‘Hounax Hong Kong’社交媒体频道中预先填充了+852字段」。
在目前网络上仍然存在的 HOUNAX 宣传稿中,该平台声称「由行业领军人物联合原 Coinbase 技术团队共同创立,注册于澳大利亚墨尔本,并在新加坡、澳大利亚等多个国家设立运营分部,拥有美国和加拿大 MSB 合规牌照」。从当前结果看,这显然是虚假宣传。
SFC 称,在接获投诉后他们开始调查,并与警方分享了情报。香港警方披露,在整个事件中,HOUNAX 所谓的投资经理或客服最后都会消失得无影无踪,投资者也被踢出群组,平台彻底跑路。
HOUNAX 案发后,SFC 重申对一切违规虚拟资产平台「零容忍」,会迅速推出措施保障投资者,包括执法、发放讯息及投资者教育。由于事态严重,11 月 28 日,香港特首李家超就 HOUNAX 涉嫌诈骗事件也作出回应称,港府的监管非常重要,要保障投资者利益,同时打击无牌平台。
两年内 9 家平台上载 SFC「黑名单」
事实上,自今年JPEX 暴雷事件后,SFC 就提示虚拟资产投资者查看其列出的「可疑虚拟资产交易平台」警告名单,以明确风险。
JPEX 早在去年 7 月 8 日就列入了该名单中,今年 9 月,该平台被 SFC 指称虚假宣传合规并违规向香港投资者提供服务,警方介入调查后,有 66 多名涉案者被控制,其中不少人是香港本土有名的「加密货币 KOL」,还有线下的 OTC 商家。
SFC 公开 9 家可疑虚拟资产交易平台
目前在 SFC 的可疑虚拟资产交易平台警告名单中,已有 9 家平台在列,被登记的时间从 2021 年 11 月至 2023 年 11 月。今年以来,已有 5 家平台被列入该警告名单中,3 家为 11 月被 SFC 标记,其中就包括此次涉骗被查的 HOUNAX。
而今年 9 月 22 日,华人币圈熟悉的名字「富比特(FUBT Exchange)」也在 SFC 的「黑名单」上,备注为「该公司声称自己是加密货币交易平台,并提供了一个虚假的香港电话号码,声称在香港有业务」。
目前,FUBT 带有「hk」后缀的域名已经无法访问。而 FUBT 在第三方加密资产数据平台 CoinGecko 登记为「一家中心化加密货币交易所,成立于 2017 年,注册于香港」。
CoinGecko 显示,目前,该交易所有 4 个币种和 5 个交易对,24小时交易量为0.00美元,过去 24小时内变化为0%,「目前无法获取FUBT的外汇储备数据」。
8 家平台进入 VATP 申请者名单
除了「可疑虚拟资产交易平台」1 张「黑名单」外,SFC 上还有 4 个名单:获得许可的虚拟资产交易平台名单,虚拟资产交易平台申请者名单,牌照申请被退回、拒绝或撤回的申请者名单,关闭虚拟资产交易平台名单。
目前,SFC 以「4+1」名单的方式实现针对虚拟资产交易市场的透明化管理和投资者提示。其中,OSL 和 HashKey 是香港唯二的「获得许可的虚拟资产交易平台」,即获得了 SFC 正式发牌。SFC 同时提醒,发布此名单并不保证这些虚拟资产交易平台的表现或信誉。
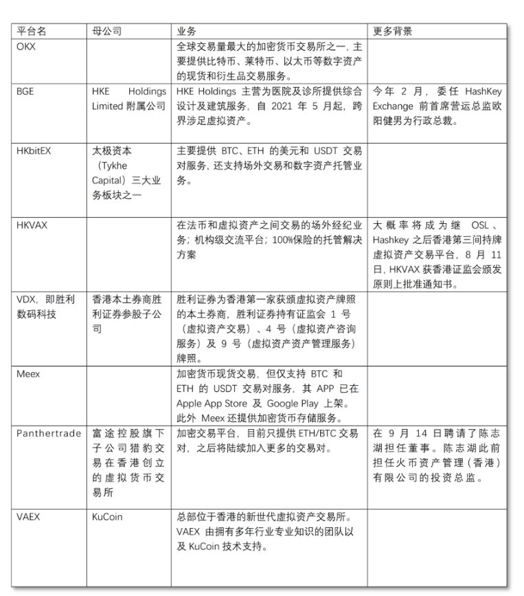
而在「虚拟资产交易平台申请者名单」中,已有 8 家平台在列,其中包括 OKX、BGE、HKbitEX、HKVAX、VDX、Meex、PantherTrade 和 VAEX。SFC 提示,该名单的设置目的是为了让公众能够了解虚拟资产交易平台是否向证监会申请牌照,以识别虚拟资产交易平台是否作出了不真实或误导性的失实陈述。
SFC 官网显示,8 家平台已提交 VASP 的申请
SFC 也在「虚拟资产交易平台申请者名单」前提示,该名单列出的是牌照申请尚未获证监会批准的虚拟资产交易平台营运者申请人(VATP 申请人)。这意味着,该名单上的所有申请者还未获得证监会许可或受其监管,也可能不符合证监会的要求,仍需等待进一步审核。
在这份申请者名单中,除了 OKX 外,若干家申请者有香港本土母公司背书。以 VDX 为例,其母公司为香港第一家获颁虚拟资产牌照的本土券商胜利证券参股的公司。除此之外,富途控股旗下子公司猎豹交易在香港创立的虚拟货币交易所 PantherTrade 也在这份名单中。
申请者名单中的 8 家平台信息
相较而言,OKX 更为华语用户熟悉,也是更原生于加密资产的虚拟资产交易平台。为了更进一步地布局香港业务,该交易所于 3 月成立了香港子公司,组建了超过 20 人的专责团队负责香港合规进程,团队成员皆来自 SFC、SEC、国际律所或持牌金融机构。
为求合规持牌,OKX 也对自身业务进行了调整,包括以符合 SFO MIC 标准进行架构调整、上币流程调整、加强整体市场监控、推行 Proof of Reserve 等。此外,香港虚拟银行众安银行(ZA Bank)表示,已为「OKX 香港」开立营运帐户,并将为该交易所提供基本的商业银行服务,以满足其日常银行理财需要。
退审和结业名单尚处空白
VATP 申请人名单可以视作 SFC 针对虚拟资产交易平台监管透明化的进程之一。SFC 曾在 JPEX 暴雷后表示将提高透明度,公开相关虚拟资产交易(VASP)牌照申请情况的信息。
今年 6 月 1 日,香港确立为虚拟资产交易(VASP)市场执行发牌制度,即在港经营的虚拟资产交易平台必须申请到牌照才能正式运营,而 VASP 牌照申请、通过的过渡期将自 6 月 1 日起持续一年。
这一年中,符合条件的会获得 SFC 发牌,不符合条件的须在香港结束营业,退出香港市场,这也是「4+1」名单中另外 2 个名单的内容。
目前,「牌照申请被退回、拒绝或撤回的申请者名单」和「关闭虚拟资产交易平台名单」中尚处空白,相信随着 VASP 牌照申请及审核的进程,这些名单将逐渐被填充。
在全新的 VASP制度下,申请 VASP牌照对公司及其人员有非常高的要求。
申请者的公司必须有在香港成立的公司,需要设有不低于 500万港元的注册资本,流动资金需达到 300 万港元以上。此外,须具有香港信托 TCSP 牌照,用于虚拟资产托管。
在人员方面,VASP的申请人须符合 SFC的适当人选测试。除满足公司资质、公司人员要求外,还要满足合规要求,包括妥善保管资产、认识你的客户程序(KYC)、打击洗钱 / 恐怖分子资金筹集、预防市场操纵及违规活动、会计及审计、避免利益冲突及网络安全等。
尽管此前 OKX、BitMEX、Huobi、Gate 等华语用户较为熟悉交易平台以及包括绿地金融等传统机构都公开表示过在为香港申牌做准备。但从目前的结果看,只有 OKX、VAEX 等 8 家平台被列入了申请者名单中,足见 VASP 牌照的难拿程度。
根据一位行业内部人士估计,申请 VASP 的整个过程的成本可能高达6000万港元。这意味着,从申请持牌到获得牌照,有意在港合规的加密资产交易平台将要打一场持久战。
而在申牌期间,SFC 与香港警方已经两度公开出手,打击在港涉嫌虚假宣传、诈骗等违规违法的平台,以在正式发牌前清扫市场。证监会中介机构部发牌科总监兼金融科技组主管黄乐欣也对外表示,即使申请牌照一年宽限期完结,也不能保证诈骗不会发生,骗案出现的主因并不在于宽限期本身。
