Author: danny
For the past few days, I've been thinking about whether it's possible that this recent media storm surrounding exchanges was orchestrated by a team outside the Chinese (APAC) sphere!
Often, it's not that you did anything wrong, but rather that you did many things right, so you're judged as "possessing a treasure that invites trouble." Or, you did many things right, then suddenly made n mistakes, and you're no longer the same person you used to be? Have you ever had that feeling of doing a hundred good deeds, only to have your reputation ruined by one bad deed?
introduction
Peter Theil's book *Zero to One* points out that businesses reaching a billion-dollar market capitalization inevitably become entangled in politics. The subtext is that when profits are enormous enough, a "protective umbrella" is always needed—in other words, paying protection money. This is especially true in the cryptocurrency industry, where every exchange is a money-printing machine, making outsiders envious.
The war of public opinion is an important part of business warfare, and also an extension of political lobbying.
"Black PR" activities in the business field aim to damage competitors' brand reputation, disrupt market expectations for their core products, and interfere with their major business decisions (such as financing, IPO listing, and annual new product launches) by artificially manipulating information flow and public opinion.
By destroying the social trust base of an opponent, the attacker can seize an abnormal market share or coerce the target company into compromise through pressure, thereby obtaining excessive economic benefits or forcing concessions.
Reading Guide
The first three chapters form the theoretical foundation, exploring why black PR requires the involvement of so many "people".
Chapter Four discusses whether Binance is currently under attack from "black PR" tactics.
Chapters five and six attempt to trace the mastermind's movements.
I. The theoretical and psychological basis of "black PR"
The reason why "black PR" can repeatedly and easily tear apart the reputation defenses of a mature company and trigger large-scale public opinion fermentation lies in its exploitation and weaponization of the weaknesses of human group psychology and the anchor point of information asymmetry. The methods of black PR, such as "internet trolls" and "occupying public opinion," are all based on the following three classic psychological foundations.
1. The Digitalized "Crowd: A Study of the Popular Mind" – De-intelligence the Masses Through Aggregation
Gustave Le Bon's classic work, *The Crowd: A Study of the Popular Mind*, points out that people gathered in groups exhibit entirely different psychological characteristics:
Deindividuation: When a large group of people gather, "individuals feel an overwhelming force." This sense of power frees individuals from the moral constraints and responsibilities of real life. Online PR exploits this, encouraging netizens to hurl insults, doxing, and moral judgment.
Intellectual annihilation: No matter how rational or elitist an individual may be in reality, once integrated into a group, their intellectual level drops significantly, and they become slaves to instinct and emotion. Black PR copywriting often avoids complex logical arguments, instead using short, powerful, and inflammatory slogans (such as "the ugly face of capitalists," "the culprits of 1011"), directly appealing to the primal instincts of the group.
- 2. The reverse operation and forced intervention of the agenda-setting function – controlling what the public sees?
The "agenda-setting" theory argues that while the mass media may not be able to directly determine people's specific views on an event (i.e., "what they think"), it can effectively influence which facts and opinions people pay attention to (i.e., "what they think") by providing information and arranging the frequency of exposure to related topics.
Attackers, through massive online campaigns and widespread dissemination, forcefully establish a highly controversial, inflammatory, or panic-inducing negative agenda for the public. This agenda is often packaged as a major social event concerning public safety, core consumer rights, or business ethics. Once this agenda is successfully implanted in the public consciousness, public attention will be drawn to this negative framework. Even if the company subsequently provides conclusive evidence proving the event is fabricated, the public's cognitive energy has already been largely consumed by questioning, suspicion, and verification.
- 3. The Spiral of Silence and the Systemic Fabrication of False Consensus – Controlling Mass Participation in What?
The "spiral of silence" theory, proposed in 1972, states that society threatens those who disagree with the majority by isolating them, so this "fear" leads individuals to try to assess the public opinion climate at any time and eventually converge with the prevailing opinion.
When "black PR" organizations register hundreds or thousands of new accounts and launch a barrage of malicious comments against target companies, they are essentially creating an "absolutely dominant public opinion" in cyberspace. Can you imagine what it would feel like for an ordinary person to log onto a platform and be instantly surrounded by an overwhelming barrage of negative accusations, insults, and so-called "concrete evidence"?
Under such oppressive and hostile artificial public opinion, a minority of people who hold an objective and neutral attitude or try to defend the company often choose to avoid expressing their individual opinions and thus fall into silence in order to avoid being morally judged by the group, cyberbullying, or socially isolated (or politically correct).
In conclusion, this is why one of the core lessons of black PR is to control the scenarios and frequency (number of people) of public opinion output. When a group of people are together, their intelligence decreases, and they become more susceptible to the influence of external public opinion. Consequently, they stop expressing opinions that contradict the mainstream opinion because they don't want to be isolated.
II. The Strategic Objectives and Stages of "Black PR"
From the theoretical content in the first part, it is not difficult to see that the operation of "black PR" is a set of social engineering techniques that have been meticulously calculated. Moreover, after years of evolution and iteration, it has formed a highly structured, multi-node collaborative assembly line operation mode. This mode usually presents five standardized evolutionary stages from latent to explosive and then to concealment.
Phase 1: Intelligence Gathering and Material Setting
The investigation delves into product defects, inconsistencies in executive statements, or legacy issues within the target company. If no substantial problems are found, the investigation employs tactics such as fabricating entirely false facts, or embellishing and exaggerating certain aspects of the situation.
Phase Two: Matrix Infiltration and Covert Seeding
They use fringe social media accounts, anonymous communities, or specific interest groups to release "insider information" or suspenseful "leaks." At this stage, the information is in a latent phase, primarily used to test the tolerance of different online platforms and the boundaries of recommendation algorithms.
Phase Three: Influencer Ignition and Agenda Setting
They leverage large accounts with millions or tens of millions of followers to create trending topics and rapidly increase public attention by forwarding, commenting on, or publishing inflammatory articles. Specifically, they utilize "retweet/quote" and "hashtags" to quickly boost topic popularity.
Phase Four: The Gathering of Online Trolls and the Fermentation of Public Opinion
Manipulating a massive number of newly registered accounts posing as ordinary netizens, a "mass attack" is quickly created. The intensive interaction of these online trolls triggers platform algorithm recommendations, forcibly pushing negative topics to a fever pitch across the internet, inciting genuine netizens to follow suit and panic ("the mob").
Phase 5: Harvesting Profits and Physical Silence
Once the target company suffers reputational damage, stock price fluctuations, or sales decline, the attack matrix will quickly and massively cancel accounts or enter a long-term silent state, thereby cutting off the technical tracing between judicial authorities and the company (this part is very important), while the black market organization completes the final payment settlement.
Why sever ties? Because this is a criminal offense, recorded under criminal law. Therefore, to prevent being tracked, the execution team generally uses more covert communication and payment methods. Digital currency payments have thus become a commonly used payment method in the industry. (This part will be on the test later.)
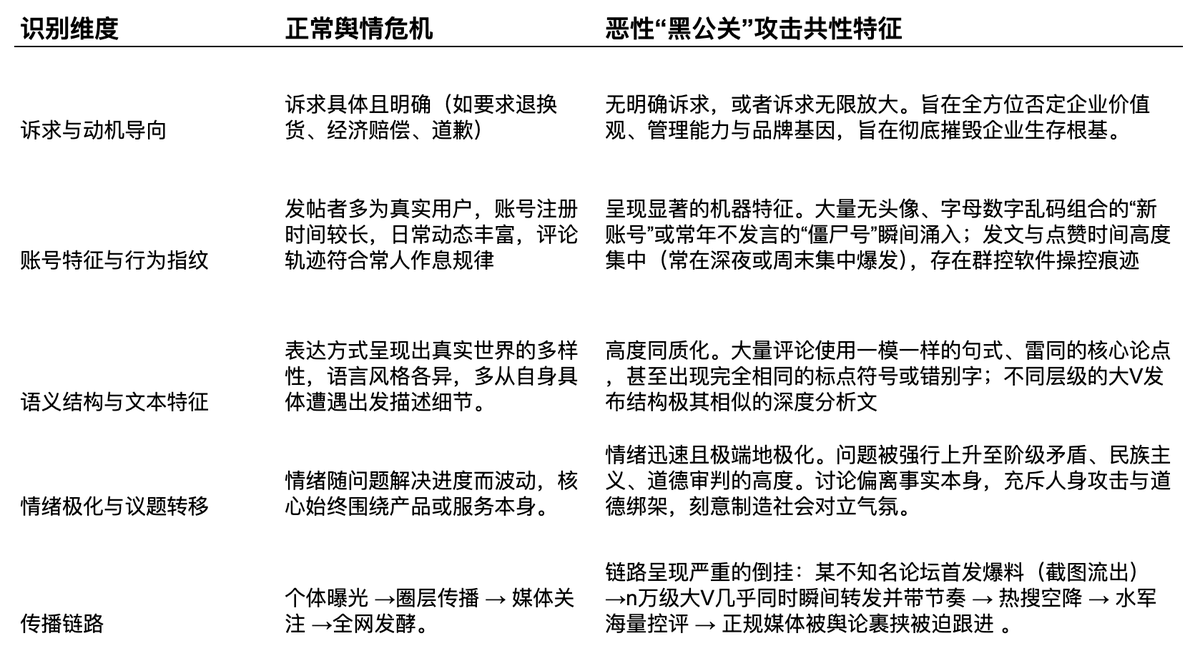
III. Common Characteristics and Identification Features of "Black PR"
This article summarizes several recognition dimensions; you can build your own cross-recognition matrix:
IV. Has Binance been caught in a smear campaign?
4.1 The phenomenon of "zero-hour action": Does every user post at the same time?
By analyzing the posting times of a massive number of negative tweets on platform X, we discovered an unusual synchronization phenomenon known as "Zero Hour Action".
At specific times (often during weekends or late nights in Asia when market liquidity is low), hundreds of independent accounts simultaneously post negative content against Binance within seconds. This content often contains the same keywords (such as "Insolvent," "Withdraw," "Run"), and even the use of punctuation and emojis is completely identical.
This is a typical characteristic of script-driven bot networks, using the same set of materials, scripts, and hashtags to create the illusion that "the entire internet is discussing Binance's bankruptcy/restricted withdrawals/runaway."
4.2 The "Trojan Horse" Strategy of Account Matrix
Many accounts used a uniform naming format for their IDs and nicknames, such as "BNB" followed by their Chinese pinyin name (e.g., "Li_BNB", "Zhang_BNB"), and deliberately emphasized their "long-time user in China" status in their profiles. This deception aimed to leverage the identity symbols of Binance's early user base to create a contrasting narrative that "the most loyal users are turning against us," which was highly persuasive to general community users.
These accounts were mostly silent when the market truly crashed in October 2025, and some were even promoting competing projects like Solana or Hyperliquid. However, at the end of January 2026, they suddenly "awakened" and deleted their previous content promoting competitors, transforming into single-topic accounts focused on attacking Binance. This "lying dormant in peacetime, activating in wartime" operational model is a typical botnet tactic.
CZ also published an article about this: https://x.com/cz_binance/status/2018949826994401464?s=20
4.3 Material Homogenization Phenomenon
The industrialization of content production is also evident. Many of the so-called "internal chat log" screenshots and "lawyer's letters" circulating online are AI-generated.
The screenshots posted by different accounts showing "withdrawing funds from Binance," "lawyer's letter," or "account cancellation" all had identical image resolution, cropping ratio, display time, and even the percentage of battery displayed on the phone. This means that these so-called "genuine feedback from individual users" are actually standardized promotional materials distributed from the same database.
Example: https://x.com/moonkimbinance/status/2022123609343635497?s=20
4.4 Homogeneity of Attacker Profiles
Someone collected 92 accounts on X that were denouncing Binance and analyzed their content, timing, account history, and activity (likes/retweets). The conclusion was that as many as 71 of these accounts were high-risk accounts (bot accounts).
refer to:
https://x.com/Openai_study/status/2020873564388462982
https://openai.study/html/report_en.html
In conclusion, while we cannot rule out the possibility that some tweets do indeed originate from genuine users, or that some accounts are seeking to gain traffic and attention, considering the characteristics of "black PR" discussed in Chapter 3, it's not difficult to see that Binance is currently under attack from various angles and to varying degrees by black PR campaigns. Even if it's not an organized attack, we can still see attacks based on a lot of misinformation and the amplification of unfavorable news (for example, news about withdrawal restrictions is commonplace, so why is it so prevalent today?).
V. Industry Chain Analysis: Structure and Tools
Modern black PR has moved beyond workshop-style operations, forming a well-defined, transparently priced underground industrial system.
Upstream (financial backer):
Typically, competitors or trading partners delegate authority to third parties through veiled instructions.
Midstream (MCN/PR Company):
The core operator. Possesses a large pool of KOL resources, provides "trending topic resource packages," and is responsible for transforming investor intentions into a persuasive narrative framework and setting the attack rhythm. (Develops the strategic objectives and phased implementation plan for "black PR")
Downstream (Execution Layer):
Silicon-based online trolls: These are zombie accounts operated using group control software (one computer controlling hundreds of mobile phones) to inflate views, likes, and create initial buzz.
Carbon-based online trolls: Real people recruited through "part-time job groups" who use code words (such as "S-egg" or "fishpond") to take orders. They are responsible for posting emotionally charged comments and writing "product recommendation/review" notes/tweets/experiences/analyses to launch attacks. (Example: https://x.com/moonkimbinance/status/2022123609343635497?s=20 )
VI. The Pursuit: Who exactly is it?
The most exciting part is here! Let's guess who the mastermind is.
We have no way of knowing the origins or behind-the-scenes manipulators of these key figures. They may have acted spontaneously or collaborated with agencies. However, based on the aforementioned theories, stages, industry chain analysis, and methods, we know that to successfully stage this black PR stunt, besides the top performers and leaders, a group of "silicon-based online trolls" is needed to stir up public sentiment. As we all know, X's algorithm is constantly changing, so the other party may not be able to sustain and mass-produce a corresponding online army in the long term. This means they need suppliers of these online trolls.
Therefore, we decided to start with the "supply chain"—that is, the source of online trolls (not big V accounts).
Given that the 34 high-risk accounts in the OpenAi report above are all bot accounts, which should be "services" that can be purchased on the marketplace, we screened out 7 eligible SMM (Social Media Marketing) platforms based on criteria (custom comments, services using digital currency for payment, etc.).
The service scope is as follows; several screenshots are provided to broaden everyone's horizons.
Afterwards, we began tedious testing using AI and scripts: setting content, transferring funds, applying keywords, and then checking to see if these bot accounts posted corresponding tweets, liked, or retweeted. We had reason to suspect that these bot accounts were "public goods," because we soon discovered that they began commenting on or retweeting specific content according to the content guidelines, and some accounts were even ordering from different platforms, yet the same bot account could still output the same content.
After several rounds of testing, we roughly narrowed down the target platforms. Assuming this malicious PR attack was orchestrated by experienced individuals, they would likely have chosen platforms with the highest "cost-effectiveness" among many options. Through the wallet address used for deposits, we observed corresponding transaction records.
Among the numerous transfer records ranging from tens to hundreds of dollars over the past two weeks, we discovered a transfer record of 4,999 dollars. The transfer date was exactly two weeks ago, January 31st, which is a peak period for plagiarism on Binance. Moreover, since the platform does not have financial management or trading functions, we have reason to suspect that this large deposit was for some other purpose.
What's really interesting is that this top-up was actually transferred from Binance's hot wallet (can you believe it?!).
During our investigation, we discovered that during the peak of the attacks on OKX on the x platform, there were even records of transfers from the OKX hot wallet to the platform (Tron). This made us realize that things might not be as the outside world had speculated.
To avoid further complications, I will not disclose the relevant wallet addresses here, nor will I share the collected information with any interested parties.
Regardless of who you are or what your purpose is, I just hope we can stop these meaningless little actions, whether it's Binance or OKx, 1011 or withdrawal restrictions. Exchanges certainly can't completely absolve themselves of responsibility, but they don't deserve to be ostracized by the industry and pushed aside by the public. They are the backbone of the industry, not misappropriating user assets, and providing the best service within their capabilities (although their philosophies differ). They shouldn't be subjected to blatant attacks yet be universally condemned.
It wasn't easy for Chinese CT to gain a foothold in the crypto market, especially since the West has always viewed the East as a "liquidity outlet," coveting the "vast" liquidity of Eastern exchanges. Why is it that groundbreaking industry narratives are always transmitted from the West to the East, with the East ultimately footing the bill?
It's time to change this order and rules.
But first, we must put aside our prejudices.

