市场热点赛道及当周潜力项目
1.潜力项目概览
1.1. 解读总融资1500万美元,Cogitent Ventures、LD Captial参投——让机器人在链上自主协作与结算的去中心化工作市场Konnex
简介
Konnex 是一个面向机器人 AI 与可验证现实世界工作的无许可市场。它构建了一套统一的链上协作与结算网络,以稳定币作为结算媒介,使机器人能够在无需信任中介的情况下签署智能合约、竞争任务,并按需调用去中心化的专业机器人 AI 服务提供方。
在 Konnex 上,机器人不仅是执行者,也是自主参与市场、履约和结算的经济主体。
架构概览
Konnex 通过一个确定性的多层协议栈,将任务广播、竞价、执行、验证与结算完整地搬到链上:底层是去中心化通信网络,中层是机器人身份、任务托管与双重质押的智能合约系统,上层是可插拔的 AI 与运动能力市场,最终由验证者通过 PoPW(Proof of Physical Work,物理工作证明)进行确定性重放与审计,实现稳定币原子结算。稳定币负责真实价值流转,KNX 负责安全、治理与惩罚,形成一个可持续的机器人链上工作闭环。
1. 整体架构概念
Konnex 将通信、合约、智能与运动执行统一在一个协议栈中。
任务从广播到结算,依次经历:
Broadcast → Bidding → Execution → Proof → Payout
-
结算资产:稳定币(原生、无需桥接)
-
安全 / 治理 / 手续费:KNX
-
验证者 & 执行者:采用 双重质押(KNX + 稳定币)
-
每个任务:所有通信包的 SHA-3 哈希生成唯一 JobID
2. Mesh & Gossip(通信层)
基于 libp2p + QUIC 的点对点网络,支持 NAT、长期在线。
核心通信频道(全部为签名 JSON 意图):
-
Task Channel (task.*)
任务发布与需求声明
-
Bid Channel (bid.*)
执行者竞价,包含 ETA 与抵押说明
-
Score Channel (score.*)
验证者每个区块发布评分根(KPI、惩罚指令)
-
Proof Channel (proof.*)
批量提交执行证据索引(视频 / GPS / IMU / 力矩 / 热成像)
每一个通信包都会被哈希并绑定到任务,保证不可篡改。
3. Registry & Smart Contracts(合约与结算层)
链上合约负责身份、托管、惩罚与支付:
-
RobotIdentity
机器人硬件级密钥 + 链上信任身份
-
TaskRegistry
稳定币托管、截止时间、违约惩罚、费用分成
-
StakeVault
验证者 / 执行者双质押(KNX + 稳定币),分级惩罚
-
BondMatrix
第三方提供的稳定币保证金
-
PayoutRouter
验证完成后,稳定币原子释放
4. Intelligence & Motion Markets(能力市场)
Konnex 将「智能」与「动作」拆成两个矿工角色,但使用同一竞价协议:
-
Motion Miners(运动矿工)
在确定性沙盒(Bullet3D + 固定随机种子)中生成运动轨迹
-
AI Miners(AI 矿工)
提供感知 / 规划模型(WASM 权重或实时推理接口)
机器人执行并不绑定单一 AI 或算法,而是市场化组合。
5. Verification & PoPW(验证层)
由验证者委员会完成确定性验证:
-
轨迹确定性重放
-
AI 模型输出与真实数据对比
-
PoPW 校验:
-
证据是否完整
-
是否与 JobID / 截止时间绑定
-
是否符合任务约束
结果处理(同一区块完成):
-
通过 → 释放稳定币
-
失败 → 稳定币惩罚
-
手续费 → 以 KNX 计价
6. 验证者双重质押机制
-
KNX 质押
用于协议安全与共识错误惩罚
-
稳定币质押
用于直接补偿用户(例如错误批准 PoPW)
这使验证者既对系统安全负责,也对真实经济结果负责。
7. 性能与结算目标
-
纯仿真任务:< 10 秒最终性
-
完整 PoPW 任务:< 60 分钟最终性
8. 经济闭环(Economic Loop)
-
稳定币:
任务结算 + 验证者赔付保障
-
KNX:
安全、治理、手续费
-
稳定币手续费回流 → KNX 回购飞轮
信任调整质押模型(示意):
-
KNX 质押 ∝ 1 / √信任度
-
稳定币质押 ∝ 1 / √信任度
信任越高,资本效率越高。
Tron点评
Konnex 的核心优势在于它首次将机器人真实物理工作完整地纳入链上结算与验证体系,通过稳定币原子结算、PoPW(物理工作证明)、确定性重放与双重质押(KNX + 稳定币)机制,实现了对“真实执行结果”的可验证、可惩罚与可赔付,这在传统 DePIN、AI 或机器人网络中极为稀缺;同时,其将 AI 能力与运动执行解耦为市场化模块,使机器人可以动态组合最优智能与动作方案,具备极强的扩展性与经济对齐性。
其潜在劣势在于系统复杂度较高,对硬件、传感数据、网络稳定性与验证者能力要求极高,早期冷启动需要足够的真实任务、执行节点与验证者规模支撑,且 PoPW 带来的验证延迟(尤其是完整物理任务)可能不适用于所有强实时场景。
2. 当周重点项目详解
2.1. 详解总融资1450万美元,Mason Labs领投,Mova等知名VC跟投—以去中心化共识重构全球网络安全的“信任层”Naoris Protocol
简介
Naoris Protocol 是一个面向全球数字世界的 去中心化网络安全 Mesh HyperStructure(超结构)。它将每一台设备转化为可信验证节点,使网络在规模扩大时变得更安全而非更脆弱。协议基于以太坊并支持多链运行,通过一种全新的共识机制 dPoSec(Distributed Proof of Security),在不与现有 L1/L2 竞争的前提下,为 Web2 与 Web3 提供底层安全保障。
架构简述
HyperStructure
Naoris 采用 HyperStructure 理念,目标是构建一个不可关闭、不可审查、可永久运行的公共安全协议,并遵循七大原则:
-
不可阻断(Unstoppable)
-
无许可(Permissionless)
-
最小抽取(Minimally Extractive)
-
公共但有价值(Valuable)
-
可扩展(Expansive)
-
正和博弈(Positive-sum)
-
可信中立(Credibly Neutral)
1. HyperStructure 的特征
-
无法被平台化或下架
-
低费用、抑制分叉
-
网络价值来源于 TVS(Total Value Secured) 而非 TVL
-
规模增长直接增强安全性与经济激励
2. HyperStructure 的结果
核心总结
一旦形成规模,协议将:
-
成为网络安全的基础层
-
吸引开发者持续构建应用
-
形成长期自循环的生态激励体系(Web3 Sustainability Loop)
Technology Backdrop & 安全模型
1. CIA 三要素(Confidentiality / Integrity / Availability)
Naoris 将传统 CIA 安全模型扩展为多层分布式安全架构,不仅关注数据本身,还关注:
-
设备
-
网络
-
服务
-
执行过程
从根本上减少信任假设。
2. 区块链三难困境与 Naoris 的应对
Naoris 不试图在单一链上解决所有问题,而是通过:
-
Verge Clusters(类分片结构)
-
不同安全等级与合规规则
在保证去中心化的前提下提升扩展性与安全性。
3. CyberSecurity Mesh HyperStructure Framework
1. Ecosystem Overview(生态总览)
核心总结
Naoris 将每一台设备视为潜在验证者,通过 dPoSec 共识在不同 Verge Cluster 中持续进行安全验证。
结果是:
-
去中心化信任
-
无单点失效
-
跨组织、跨网络的安全协作
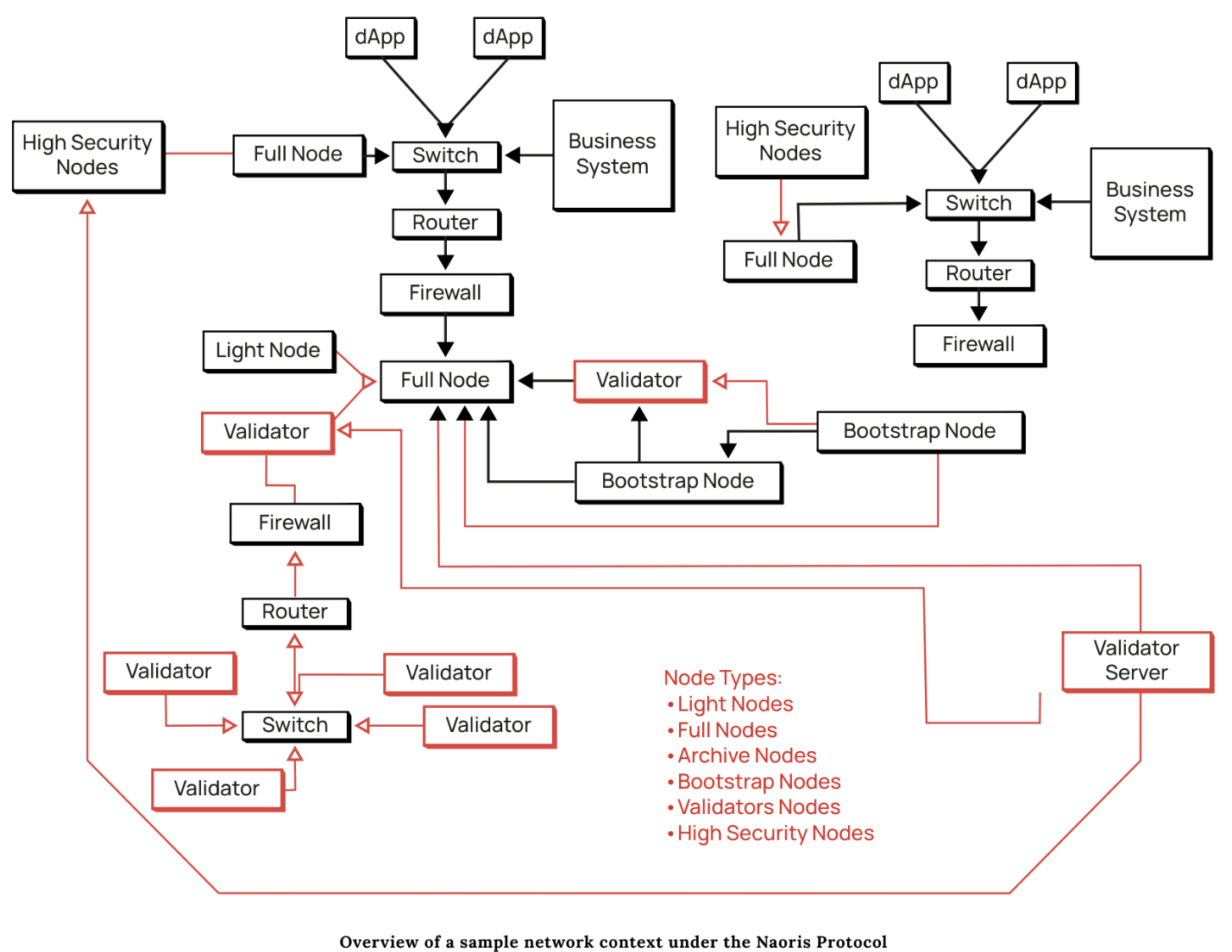
2. Mesh Topography(拓扑结构)
核心总结
协议定义了多种节点角色(Full / Light / Validator / High Security Nodes),并通过层级化拓扑结构管理风险、资产与威胁。
3. 风险评估模型
核心要素
-
Owners(资产与节点所有者)
-
Assets(代币、服务、身份、隐私)
-
Threat Agents(攻击者)
-
Threats(漏洞、共识偏差、恶意行为)
-
Measures(缓解与防护机制)
4. dPoSec 共识机制(核心创新)
1. dPoSec 概览
核心总结
dPoSec 是一种为网络安全而设计的共识机制,结合:
-
pBFT
-
PoS
-
VRF 随机性
支持近零手续费、EVM 兼容,并可在高频安全验证场景中运行。
6.2 Verge Clusters
核心总结
Verge Cluster 是一种逻辑分区,允许:
-
不同安全/合规规则
-
不同业务与地理范围
-
链上与链下混合运行
同时保持整体协议一致性。
6.3 DRPVC(分布式潜在验证者类)
核心总结
Naoris 引入 持续流动的潜在验证者集合,无 epoch 限制:
-
验证者可随时进出
-
支持社区池化质押
-
显著提升去中心化程度
-
防止验证者合谋
6.4 节点角色与激励
-
Potential Validators
-
Validators
-
High Security Nodes
-
Light Nodes
所有角色通过质押 $NAORIS 获得奖励,违规行为将触发 Slashing。
7. Distributed AI & Swarm Intelligence(分布式 AI)
核心总结
Naoris 引入 群体智能(Swarm AI):
-
每个设备运行本地 AI
-
AI 之间实时通信
-
自学习、自治适应
-
即使部分节点失败,系统仍可运行
该模型特别适合实时威胁检测与动态防御。
8. Token Economy($NAORIS)
核心总结
$NAORIS 用于:
-
质押成为验证者
-
共识奖励
-
惩罚机制(Slashing)
-
安全验证激励
价值来源不是锁仓资产,而是 被保护的系统与网络规模(TVS)。
9. Governance & DAO
核心总结
协议由 DAO 治理,采用二次投票机制,确保:
-
没有单一控制方
-
可长期演化
-
符合 HyperStructure 的“可信中立”原则
Tron点评
Naoris 的核心优势在于其提出并落地了一个极具前瞻性的 去中心化网络安全 HyperStructure:通过 dPoSec 共识与设备级验证,将安全从中心化厂商与单点系统中解放出来,使网络规模与安全性形成正反馈;其架构对 Web2 / Web3、设备与操作系统保持中立,叠加分布式 AI 与 Verge Cluster 设计,具备极强的扩展性、抗审查性与长期公共基础设施潜力。
主要劣势则在于路径高度前沿且复杂,落地依赖大规模设备与企业采用,早期网络效应建立难度高;同时协议涉及安全、AI、区块链多重技术叠加,理解与部署成本较高,短期内价值释放节奏可能慢于更“垂直、轻量”的安全解决方案。
三. 行业数据解析
1. 市场整体表现
1.1. 现货BTC vs ETH 价格走势
BTC
ETH
2.热点板块总结
|
板块 |
项目 |
技术进展概述 |
|
Layer1 / 高性能链 |
MegaETH |
主网正式开放并上线生态前端工具,用于资产桥接与交互,标志着其高性能执行架构进入实际运行阶段。 |
|
Layer1 / ZK 基础设施 |
Mina Protocol |
推进 Mesa 升级路线,计划缩短区块时间、扩展链上状态容量,并引入自动化硬分叉机制以提升网络性能与升级效率。 |
|
Layer1 / EVM 生态 |
Sei Network |
推动 EVM 兼容支持与生态钱包集成升级,优化链上交互与奖励机制,增强应用层适配能力。 |
|
代币化 / RWA |
Ondo 生态 |
推动代币化证券产品在中心化交易平台集成,拓展链上证券资产的分发与流通场景。 |
|
稳定币基础设施 |
PYUSD 相关框架 |
推进稳定币跨链发行与托管框架优化,强化合规结构与链上流通机制。 |
四.下周关键数据发布节点
3月5日(周四)
美国生产力与成本(Q4 2025 初值)
北京时间:21:30
说明:衡量单位劳动成本及生产效率变化。
美国进口与出口价格指数(1月数据)
说明:输入输出通胀与外部价格压力指标。
3月6日(周五)
美国非农就业数据(Employment Situation for Feb 2026)
北京时间:21:30
说明:包括非农就业人数变化、失业率与工资指标,是市场最核心的就业与经济健康参考数据。
五. 监管政策
美国(United States)
2026/02/25 — OCC 就《GENIUS Act》稳定币监管发布拟议规则(NPRM)
美国货币监理署(OCC)发布 OCC Bulletin 2026-3(2026/02/25),对《GENIUS Act》(2025/07/18 生效)下的“支付型稳定币发行人/境外发行人”等提出拟议监管框架并征求意见,覆盖储备资产、赎回机制、风控、审计与报告、监管检查、托管活动、申请/注册、撤销批准、资本与运营兜底等,并提到部分 AML/制裁相关规则将另行与财政部协调制定。
2026/02/26 — 参议院民主党就“特朗普关联加密项目申请银行牌照”向 OCC 施压(监管审查事件)
《金融时报》报道:参议院民主党人要求 OCC 说明其对一家与特朗普家族相关、拟申请银行牌照并涉及稳定币(USD1)的加密企业申请的审查情况,焦点包含潜在利益冲突、外资影响与国家安全等。
英国(United Kingdom)
2026/02/24 — 国会委员会呼吁政府临时禁止“加密货币政治捐款”
英国议会国家安全相关委员会主席等呼吁内阁尽快临时禁止以加密货币形式进行政治捐款,理由是资金来源可追溯性与“外国干预”风险,并认为现有审查不足。
2026/02/27— FCA 更新“新加密资产监管框架”官方说明页面
FCA 官方页面显示最后更新为 2026/02/27,并再次明确:2026/02/04 议会已通过将加密资产纳入监管范围的相关法规;未来新监管框架预计 2027/10/25 生效;同时给出企业申请窗口期(2026/09/30–2027/02/28)等准备信息。
加拿大(Canada)
2026/02/26 — 加拿大证券管理机构(CSA)更新“获准面向加拿大客户运营的加密平台名单”
CSA 官方页面标注“Last refreshed on February 26, 2026”,对“获授权/获豁免条件下可向加拿大人提供服务的加密资产交易平台”信息进行了刷新更新。

