一.前瞻
1. 宏观层面总结以及未来预测
过去一周宏观主线集中在中东冲突推升油价 → 通胀预期上行 → 利率预期再定价这一链条,市场开始从“软着陆+降息预期”转向“滞胀风险+高利率更久”。风险资产整体承压且波动加大,资金在避险与风险之间快速切换,说明当前宏观环境的不确定性仍处于高位,流动性边际并未改善。
未来一周核心仍看地缘政治进展与通胀/政策信号,若油价继续上行或冲突升级,市场将继续交易滞胀逻辑,风险资产偏弱;若出现缓和或政策偏鸽信号,则可能触发短期反弹。整体判断为事件驱动的区间震荡行情,趋势性方向仍不明确。
2. 加密行业市场变动及预警
过去一周加密市场整体处于弱势震荡+低位运行,BTC主要在 64,500 – 68,000 美元区间反复波动,多次上探 67k–68k 区域均未有效站稳,而下方 65k附近支撑被多次测试,显示买盘承接偏弱。整体走势呈现“反弹无量、下跌顺畅”的特征,叠加ETF资金与稳定币流动性未明显改善,市场仍处于偏空结构中的震荡阶段。
未来一周关键关注几个核心价位:上方强压力区在 67,500 – 69,000,只有放量突破才可能打开反弹空间至 70k+;下方短期支撑在 64,500,一旦有效跌破,下一支撑将下看 62,000 – 63,000 区间,极端情况下可能测试 60k整数关口。在当前宏观不确定性下,更大概率维持64k–69k区间震荡或向下假突破,需重点防范跌破支撑后的加速下行风险。
3. 行业以及赛道热点
本周重点项目集中在“合规收益型稳定币 + RWA基础设施 + AI机器人操作系统”三条主线:Zoth通过分层架构与“vault-of-vaults”机制,将链下RWA与链上DeFi收益整合,打造具备支付闭环的合规稳定币银行;Cap则通过cUSD+stcUSD双层设计,引入超额抵押、再质押与清算机制,实现“收益+本金下行保护”的稳定币模型;同时OpenMind(OM1)则切入AI与实体机器人融合,通过多LLM协作与模块化架构构建从感知到执行的全栈系统。整体来看,市场正在从“纯DeFi叙事”转向更偏机构化、安全性与现实应用落地(RWA、稳定币、AI+硬件)驱动的新阶段,但普遍面临结构复杂、对外部系统依赖高以及工程落地难度大的共性挑战。
二.市场热点赛道及当周潜力项目
1.潜力项目概览
1.1. 浅析总融资2150万,由TAIZU领投,Borderless以及Ripple等知名VC跟投——打造合规、可持续的RWA链上收益引擎Zoth
简介
Zoth 正在为全球南方市场和新兴的Agentic 经济(智能代理驱动经济)构建一家以隐私为核心的稳定币新银行(stablecoin neobank)。
该平台打造了一套一体化金融基础设施,将收益管理、支付、银行卡服务、流动性、合规与安全整合到同一个机构级平台之中,形成完整的金融服务体系。
Zoth 生态的核心是 USDZe,这是一种“流动型收益资产(Liquid Yield Asset)”,通过多元化的 RWA 与 DeFi 策略实现可持续收益,并建立在透明、合规、可审计的框架之上。USDZe 面向人类与机器原生参与者设计,可作为可编程资本,与自治代理、全球企业及新一代金融应用无缝交互。
Zoth 融合了新银行的便捷性、区块链的透明度与机构级资金管理能力,构建下一代金融基础设施,提供:
-
即时流动性:通过 Zoth Card 直接使用 USDZe 余额。
-
全球即时结算:近零成本、无边界资金流转,适用于高频与跨境场景。
核心机制简述
分层架构(Hierarchical Architecture)
Zoth 采用分层式架构,构建了一个由四层组成的一体化金融技术栈,将机构级资金管理能力与去中心化区块链技术无缝连接起来,实现传统金融与链上金融的融合。
第一层:FAAST(基础层)
在最底层,FAAST 作为基础架构层,提供受 CIMA(开曼群岛金融管理局) 与 BVI(英属维尔京群岛) 监管的基金结构,确保所有运营均在完整的法律与合规框架下进行,并由持牌基金管理人和托管机构负责管理。
其核心功能包括:
-
全球标准合规结构:支持同时投资于 RWA(现实世界资产)与 DeFi 资产。
-
机构级透明度:由独立董事、法律专家、持牌基金管理人及审计机构管理运营,确保清晰审计、资产验证与证明机制。
-
风险隔离与破产隔离机制(Ring-Fenced & Bankruptcy Remote):为 LP(有限合伙人)及代币持有者提供充分保护,防止协议层面破产风险影响资产。
-
结构化风险管理:通过资产与负债隔离机制,为不同资产类别设立独立基金,实现风险分离与管理。
第二层:zToken Vaults(技术层)
1. 智能合约基础设施
-
所有 zTOKEN Vault 均为 ERC-20 标准合约,采用统一接口模板,确保生态互操作性,同时支持策略级定制。
-
采用可升级代理模式(Upgradeable Proxy),允许协议在不迁移用户资产的情况下进行升级与修复。
-
升级权限仅由 Zoth Foundation 持有,基金经理无法修改核心逻辑,保障投资者安全。
2. Vault 创建与准入机制
zTOKEN 创建采用许可制流程,需完成 KYB(企业尽调)与合规审查:
-
成熟基金经理:通过 KYB 审核后部署定制 Vault。
-
新兴基金经理:Zoth 提供一站式建构服务(公司注册、法律文件、合规框架、数据系统),降低准入门槛,同时保持机构级标准。
3. 托管与密钥管理
-
强制使用 MPC 多方计算钱包 托管资产。
-
私钥分布式管理,避免单点风险。
-
对齐传统资管行业的安全标准。
4. 基金管理与审计机制
-
每个 Vault 由独立基金管理员监督。
-
审核持仓、验证 NAV、证明业绩。
-
每两周通过预言机更新价格。
-
将传统基金行业的审计与问责机制引入链上环境。
5. 运营自主权
在协议安全框架下,基金经理拥有完整投资自主权:
-
可部署资金至任意支持的 DeFi 协议与链上网络。
-
可交易符合策略范围的数字或代币化资产。
-
在风险与合规边界内追求超额收益(Alpha)。
6. 与USDZe 的整合关系
-
USDZe 是一个 “Vault-of-Vaults”。
-
用户存入 USDZe 后,协议实际持有底层各 zTOKEN 份额。
-
USDZe 的价值直接反映底层 Vault 的综合表现。
-
资金分配由:
-
智能合约执行限额与规则
-
Zoth 团队按治理批准权重进行再平衡操作
第三层:USDZe(收益层)
USDZe 是一种流动型收益资产(Liquid Yield Asset),其收益来源于多元化的真实资产回报,包括链下收入来源与链上 DeFi 协议整合。不同于传统与法币锚定、价值固定的稳定币,USDZe 通过生产性资本配置实现价值随时间增长,同时保持价格稳定与资本效率。
USDZe 采用基于预言机的定价机制,其价值直接由链上预言机数据决定,而非通过 AMM 流动性池定价,因此实现零滑点交易,避免了大额交易在流动性池模型中产生的效率损耗。
其预言机基础设施依托于一个**去中心化证明网络(attestation network)**运作。链下基金证明人(attestors)对 USDZe 的价格进行共识确认,每周更新两次,确保链上价格能够及时反映底层资产价值。每个支撑 USDZe 的 Vault 均设有指定证明人,并额外配置独立证明人增强验证可靠性。
为确保价格报告准确性,证明人需对错误价格报告导致的损失承担财务责任。同时,ZOTH 代币持有者拥有治理权,可对异常或错误的价格证明发起挑战,形成多方制衡机制,保障协议与用户利益安全。
第四层:稳定币新银行(应用层)
最上层的 Stablecoin Neobank 作为用户交互界面,结合账户抽象智能钱包、Zoth 支付网络以及 Zocto 卡,为个人与机构用户提供无缝的储蓄、转账与消费体验,使其收益型资产可以直接用于日常金融活动。
这一层建立在两大核心支柱之上,重新定义全球金融的成本与效率:
1. Zoth 支付网络(PayX7)
作为外汇(FX)流动性层,该网络通过稳定币轨道实现跨境结算与出入金(on/off-ramp)。其关键升级在于以 USDZe 作为核心结算资产。由于 USDZe 本身具备收益属性,其 5%–10%+ 的风险优化回报可部分抵消资金流转成本,使企业(如汇款公司、保险机构)及个人用户实现近零成本的全球支付。
2. Zocto 卡
提供实体与虚拟卡服务,形成“消费即赚收益(spend-to-earn)”的闭环。用户可直接使用 USDZe 进行日常消费,同时其资金在消费前持续产生收益,直到支付发生的瞬间才停止计息,从而保持资本高效运转。
Tron点评
Zoth 的核心优势在于其构建了一套合规、分层且机构级的稳定币金融架构,通过 FAAST 基金结构、zTOKEN Vault 资产管理层以及 USDZe“vault-of-vaults”机制,将链下真实收益(RWA)与链上 DeFi 收益整合,实现 5%–10%+ 的可持续回报。同时,其采用 MPC 托管、独立基金管理员审计、去中心化价格证明(attestation)机制以及零滑点预言机定价模型,在安全性、透明度与资本效率之间取得平衡,并通过 Stablecoin Neobank(支付网络 + 卡)打通“收益—支付—结算”闭环。
潜在劣势在于结构复杂度较高,对链下合规体系、审计机构与价格证明人存在一定依赖;预言机与人工证明机制虽提升透明度,但更新频率相对有限(双周),在极端市场波动下可能存在价格同步滞后风险。此外,其机构化框架可能在去中心化程度上不如纯 DeFi 协议激进。整体而言,Zoth 更偏向“合规金融基础设施升级方案”,而非完全去中介化实验型协议。
1.2. 解读总融资2490万美元, Franklin Templeton、Triton Capital领投,GSR等跟投——打造可验证下行保护的双层稳定币体系的协议Cap Labs
简介
Cap 是一个稳定币协议,通过两款产品提供可信的金融保障:美元计价的 cUSD 与生息型 stcUSD。
-
cUSD 是发行在以太坊上的数字美元,可在任意网络使用。其储备由蓝筹稳定币支持,包括 USDC、USDT、pyUSD、BUIDL 和 BENJI 等,这些资产均由受监管机构发行并提供透明审计证明。cUSD 可按 1:1 比例赎回为任一储备资产。
-
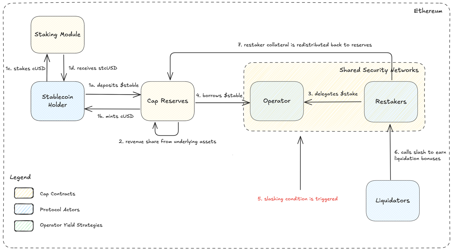
stcUSD 是通过质押 cUSD 获得的储蓄型产品,所有 cUSD 持有者均可参与。其收益由一层自治运营者网络生成,运营者根据协议设定的收益门槛自由参与或退出。收益风险由协议覆盖,用户拥有可通过代码验证的完全下行保护。
架构解析
Cap 是一个基于经济激励机制、可自主运行的三方市场平台。它通过引入多元化的机构级运营者来外包收益生成,包括银行、高频交易机构(HFT)和做市商等。
借助“共享安全网络(Shared Security Networks)”构建的信任市场机制,Cap 能够在各种市场环境下持续生成具有竞争力的长期收益。
1. cUSD 机制
cUSD 是一种由美元资产支持的稳定币,可按储备资产进行赎回。用户可通过三种方式与 cUSD 交互:
-
Mint(铸造):存入储备资产,按预言机价格铸造 cUSD。
-
Burn(销毁):按偏离度最高的资产价格赎回储备资产。
-
Redeem(赎回):通过多抵押资产赎回机制维持锚定稳定性。
核心机制
1. Peg Stability Module(PSM,锚定稳定模块)
cUSD 合约本身充当 PSM,允许用户直接针对多元化白名单抵押资产(如 USDC、pyUSD、BENJI、BUIDL)进行铸造、销毁与赎回操作。
PSM 的核心目标是:
-
保持 cUSD 市场价格稳定在 $1 附近;
-
管理底层抵押资产的风险与分布。
该设计确保 cUSD 始终具备流动性,并可按透明、市场化价格兑换任一底层资产。
2. Redeem 机制:应对脱锚风险(Depeg)
当用户赎回 cUSD 时,系统按当前资产权重与市场价格,按比例分配底层资产组合。
这一机制避免了“最后赎回者风险”(last man standing problem),防止后期赎回者只剩下已脱锚资产。
若某一底层资产发生脱锚,损失将被系统“社会化分摊”,并通过资产权重偏离机制抑制过度销毁行为,从而维持系统稳定。
3. 分数储备机制(Fractional Reserves)
当存入的资产未被主动借出时,闲置资金会产生收益,包括:
-
来自底层货币市场基金(MMFs)的分成收益;
-
或通过整合 Aave 等加密借贷市场赚取收益。
所有资产在分数储备金库(Fractional Reserve Vault)中持续计息,直至被用于提款、赎回或借贷。
2. stcUSD 机制
stcUSD 是 Cap 的生息型稳定币,通过一个去中心化借贷框架为用户创造收益,同时提供可验证的下行保护。
基本运作逻辑
1. 铸造与质押
用户(如 Alice)存入稳定资产铸造 cUSD,并将其质押为 stcUSD,从而参与收益分配。
2. 闲置资产收益
储备中的闲置资金可通过底层资产收益或整合的借贷协议(如 Aave、Morpho)自动赚取收益。
3. 运营者借贷机制
-
运营者(Operator)需找到高于协议“收益门槛”(hurdle rate,例如 8%)的投资机会。
-
借贷必须超额抵押,抵押由“再质押者”(Restakers)提供。
-
借款完全链上执行,无需人工审批。
借贷利率由两部分构成:
-
Restaker 固定利率(风险溢价)
-
动态 Hurdle Rate(取决于市场利率与资金利用率)
正常路径(Happy Path)
若运营者成功盈利并偿还贷款:
-
假设收益为 15%
-
8%(门槛收益)分配给 stcUSD 持有人
-
2% 给再质押者
-
剩余 5% 为运营者利润
所有参与方获得收益,系统稳定运行。
异常路径(Unhappy Path)
若发生以下情况:
-
抵押资产价值跌破安全线
-
运营者违约
系统将触发自动清算(Slashing)机制:
-
通过荷兰拍卖清算再质押者的抵押资产
-
抵押资产折价出售换回稳定币
-
回收资金重新注入储备
结果:stcUSD 持有人始终保持 1:1 完整保障,收益风险由再质押者承担,而非稳定币持有人。
借贷利率机制
借贷利率 =Restaker 固定利率 + 动态 Hurdle Rate
其中 Hurdle Rate:
-
以外部市场利率为基准
-
随资金利用率上升而阶梯式提高
该机制确保:
-
始终保留充足流动性
-
借贷成本具竞争力
-
系统在高利用率时自动提高风险溢价
Tron点评
Cap Labs 的核心优势在于其构建了一个带代码级下行保护的收益型稳定币体系:cUSD 通过多蓝筹稳定币储备与 PSM 机制维持 1:1 可赎回与抗脱锚能力;stcUSD 则通过“超额抵押 + 再质押(Shared Security)+ 自动清算 + 动态门槛利率”实现收益生成与本金风险隔离,确保稳定币持有人始终获得全额保障。同时,借助机构级运营者网络(银行、HFT、做市商)外包收益生成,在不同市场环境下维持竞争力收益。
其潜在劣势在于结构较为复杂,对外部运营者能力、再质押流动性与清算效率存在依赖;分数储备与多资产抵押在极端市场压力下可能面临相关性风险与流动性挑战。总体而言,Cap 更偏向“安全优先的收益型稳定币协议”,强调可验证保障与市场化收益机制的结合。
2. 当周重点项目详解
2.1. 详解总融资2200万美元,Pentera、Pi Network领投,Coinbase&Amber等参投—连接云端智能与实体机器人的开源AI平台OpenMind
简介
OM1 允许 AI 智能体在数字世界与现实物理世界中同时进行配置与部署。你可以创建一个 AI 角色,在云端运行,同时也可部署到实体机器人硬件上,例如四足机器人(Quadrupeds)、TurtleBot 4 或类人机器人(Humanoids)。
通过 OM1,你可以与 OpenAI 的 GPT-4o(或 Gemini、Claude、DeepSeek、Ollama 本地推理模型)进行交互,并通过由一个或多个大语言模型控制的实体机器人实现物理互动,例如与其握手。
基于 OM1 构建的智能体/机器人可以整合多种数据来源(网页、X/Twitter、摄像头、LIDAR 等),并执行诸如发推文、在家中探索、辅导孩子做数学作业等任务。
由于 OM1 是开源系统,用户拥有完全控制权,可以根据家庭或工作场景进行定制与优化。
OM1 系统架构核心解析
OM1 采用分层模块化架构,使 AI 能够感知环境、理解语义、决策规划,并最终控制实体机器人执行动作。
1. 原始传感层(Raw Sensor Layer)
负责采集机器人环境与自身状态数据:
-
视觉(Vision):摄像头获取图像
-
声音(Sound):麦克风采集音频
-
电池/系统状态(Battery/System)
-
定位/GPS(Location)
-
LIDAR:激光雷达用于 3D 建图与导航
2. AI 语义压缩层(AI Captioning & Compression Layer)
将原始数据转化为自然语言描述:
-
VLM(视觉语言模型):将视觉内容转为语言描述
-
ASR(语音识别):语音转文字
-
Platform State:系统内部状态文本化
-
Spatial/NAV:空间与导航信息处理
-
3D 环境解释:解析 LIDAR 等数据
这一层的核心作用是:
把传感器数据转换为“可被大模型理解的自然语言”。
3. 自然语言数据总线(NLDB)
一个中央语言数据流管理系统:
-
汇集所有语义化信息
-
标准化格式
-
供后续模块调用
例如:
-
“你看到一个人,他在指向椅子”
-
“你听到:Bits,跑向椅子”
-
当前位置坐标
-
电量 73%
4. 状态融合器(State Fuser)
将分散的短信息整合为一个完整上下文描述。
功能:
-
融合视觉、音频、空间信息
-
提供环境感知总结
-
输出紧凑语境供决策模型使用
相当于为 AI 构建“当前世界状态摘要”。
5. 多AI规划与决策层(Multi AI Planning Layer)
由多个 LLM 协作完成:
快速行动 LLM(本地或云端)
-
低延迟响应
-
约 300ms
-
处理即时动作
核心认知 LLM(云端)
-
复杂推理
-
长期规划
-
响应时间约 2 秒
Mentor/Coach LLM(云端)
-
第三视角批判
-
每 30 秒生成一次评估
-
提供反馈给核心 LLM
特别设计:
-
机器人行为规则可来自配置文件
-
或存储在区块链(如 Ethereum)上
-
实现不可篡改的“机器人宪法”与透明审计
6. 反馈循环(Feedback Loop)
系统根据性能与环境动态调整参数,例如:
-
调整摄像头帧率
-
优化资源使用
7. 硬件抽象层(HAL)
将 AI 决策转化为具体硬件指令。
例如:
“用左手拿起红苹果”→ 转换为舵机与机械臂动作序列
支持模块包括:
-
Move(移动)
-
Sound(声音输出)
-
Speech(语音合成)
-
Wallet(链上身份或经济交互)
通常与 ROS2、CycloneDDS 或 Zenoh 中间件对接。
整体数据流
传感器 → 语义转换 → 语言总线 → 状态融合 → 多 LLM 决策 → 硬件抽象 → 机器人执行
OM1 全自主架构简析
OM1 支持在 Nvidia AGX 和 Nvidia Thor 平台上运行 Full Autonomy Mode(全自主模式),实现高级感知、建图、导航与交互能力,最大限度减少人工干预。
平台支持情况
-
AGX 平台:支持全自主功能,但功能相对有限。
-
Thor 平台:提供完整、全面的全自主支持,是推荐部署平台。
在 Nvidia Thor 平台上,OM1 集成了更先进的机器学习能力,包括:
-
人脸识别(Face Recognition)
-
人脸匿名化处理(Anonymization)
Thor 针对 ML 驱动型工作负载进行了全面优化,因此在需要高级自主性与感知能力的场景下,是优选硬件平台。
架构特点
OM1 的全自主系统基于模块化、容器化服务架构构建:
-
各组件以独立容器形式运行
-
通过标准化接口进行通信
-
支持灵活扩展与热插拔
-
具备高度可维护性与可升级性
这一架构确保:
-
系统可横向扩展
-
各模块可独立优化
-
部署环境适应性强
Tron点评
OpenMind(OM1)的核心优势在于其打造了一个打通数字智能与物理机器人世界的开源全栈架构,通过“传感器语义化 + 多LLM协作决策 + 状态融合 + 硬件抽象层(HAL)”实现从感知到执行的完整闭环,并支持在 Nvidia Thor 等高性能平台上运行全自主模式,具备人脸识别、多模态融合与容器化模块部署能力。同时,其开源特性与可将机器人行为规则锚定在区块链上的设计,为透明性与可审计性提供了创新思路。
然而,其系统架构复杂、对高算力硬件依赖较强,且多模型协作带来延迟与资源消耗挑战;在真实环境中实现稳定高效的长期自主运行仍需较强工程优化能力。整体而言,OpenMind 更像是一个面向未来“AI × 机器人 × 去中心化控制”方向的底层操作系统框架,技术前沿但工程落地门槛较高。
三. 行业数据解析
1. 市场整体表现
1.1. 现货BTC vs ETH 价格走势
BTC
ETH
2.热点板块总结
3月30日–4月5日期间,加密市场热点明显集中在RWA与收益型稳定币、以及AI结合链上/实体的基础设施两大方向:一方面,以Zoth、Cap为代表的项目推动“带收益的稳定币”升级,通过引入真实世界资产、分层资金管理和风险隔离机制,强化稳定币的收益能力与抗风险属性,体现出资金在当前宏观不确定环境下对“低波动+可持续收益”资产的偏好;
另一方面,AI赛道从单纯链上代理叙事进一步延伸至“AI+机器人+区块链”的融合形态(如OpenMind),强调从感知到执行的闭环能力,叙事更偏基础设施与长期技术路径。
整体来看,这一时间窗口的热点变化反映出市场正在从高风险叙事转向更偏真实收益、合规性与可落地性的方向:资金不再追逐纯概念,而是聚焦具备现金流支撑(RWA)、风险控制机制(稳定币升级)以及实际应用场景(AI+硬件)的项目,但同时这些赛道普遍存在结构复杂、落地周期长的问题,短期更多体现为主题轮动而非趋势性主线。
四.宏观数据回顾与下周关键数据发布节点
宏观数据回顾(3月30日–4月5日):
3月31日(周二)中国公布3月官方PMI(50.4)重回扩张区间;
4月1日–4月3日(周三至周五)欧美陆续公布制造业与服务业PMI,其中美国ISM服务业PMI在4月3日跌至收缩区间;
4月4日(周五)美国公布3月非农就业(约17.8万)及失业率(4.3%)。
叠加整个周期内中东冲突推升油价,形成“PMI走弱+就业尚稳+通胀预期上行”的组合。
下周关键数据发布节点(4月6日–4月12日):
4月8日(周三):FOMC会议纪要(核心观察政策路径与通胀态度)
4月10日(周五):美国CPI通胀数据(最关键事件,决定利率预期)
4月11日(周六凌晨/周五晚):密歇根大学消费者信心指数(通胀预期分项重要)
同时本周内还需关注PPI(通常在CPI后一天,即4月11日前后),整体来看,4月10日CPI是本周绝对核心定价锚。
五. 监管政策
🇺🇸 美国
-
养老金资金放开加密投资(3月30日):美国劳工部提出新规草案,允许401(k)退休账户投资加密资产及私募资产,这是明显的政策放松与机构资金入口扩大信号。
-
同时监管方向继续聚焦稳定币框架与机构参与,整体趋势是从“执法驱动”转向“立法+市场准入开放”,强化银行与加密融合路径。
🇬🇧 英国
-
限制加密政治资金(约4月初):英国宣布拟禁止加密货币用于政治捐款,以防止跨境资金干预政治,属于反洗钱与国家安全维度监管强化。
🇦🇪 阿联酋 / 🇭🇰 香港(综合)
-
本周趋势延续为加速牌照化与机构准入,包括交易所、托管与支付体系的监管框架推进,核心目标是争夺全球加密金融中心地位。
🇰🇷 韩国
-
无新增落地政策,但监管讨论继续推进更严格交易所储备与审计制度(如冷存储比例、保险、审计),属于2026年中落地前的政策准备阶段。

